壹生大学

壹生身份认证协议书

本项目是由壹生提供的专业性学术分享,仅面向医疗卫生专业人士。我们将收集您是否是医疗卫生专业人士的信息,仅用于资格认证,不会用于其他用途。壹生作为平台及平台数据的运营者和负责方,负责平台和本专区及用户相关信息搜集和使用的合规和保护。
本协议书仅为了向您说明个人相关信息处理目的,向您单独征求的同意,您已签署的壹生平台《壹生用户服务协议》和《壹生隐私政策》,详见链接:
壹生用户服务协议:
https://apps.medtrib.cn/html/serviceAgreement.html
壹生隐私政策:
https://apps.medtrib.cn/html/p.html
如果您是医疗卫生专业人士,且点击了“同意”,表明您作为壹生的注册用户已授权壹生平台收集您是否是医疗卫生专业人士的信息,可以使用本项服务。
如果您不是医疗卫生专业人士或不同意本说明,请勿点击“同意”,因为本项服务仅面向医疗卫生人士,以及专业性、合规性要求等因素,您将无法使用本项服务。

同意

拒绝

同意

拒绝

知情同意书

同意

不同意并跳过

工作人员正在审核中,
请您耐心等待
审核未通过
重新提交
完善信息
{{ item.question }}
确定
收集问题
{{ item.question }}
确定
您已通过HCP身份认证和信息审核
(
5
s)

国家药监局:黄连上清制剂修订说明书,脾胃虛寒者禁用

2020-09-11作者:论坛报小塔资讯
合理用药黄连上清制剂禁忌说明书

9月8日,国家药监局发布《关于修订黄连上清制剂说明书的公告(2020年第95号)》,宣布修订黄连上清制剂处方药、黄连上清制剂非处方药说明书。


image.png

公告显示,根据药品不良反应评估结果,为进一步保障公众用药安全,国家药品监督管理局决定对黄连上清制剂(包括丸剂、片剂、颗粒剂、胶囊剂)说明书【不良反应】【禁忌】和【注意事项】项进行统一修订。

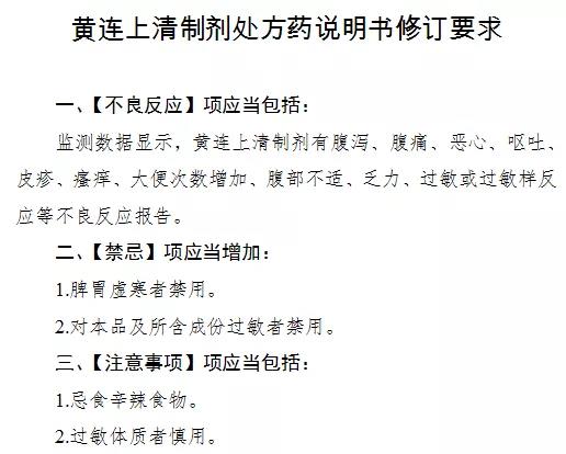
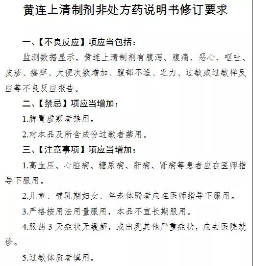
根据公告,修订后的黄连上清制剂处方药、非处方药说明书【不良反应】项应包括“监测数据显示,黄连上清制剂有腹泻、腹痛、恶心、呕吐、皮疹、瘙痒、大便次数增加、腹部不适、乏力、过敏或过敏样反应等不良反应报告。”
【禁忌】项应当增加脾胃虚寒者禁用,对本品及所含成份过敏者禁用2项内容。
公告要求,所有黄连上清制剂处方药、非处方药生产企业均应按照附件要求修订说明书,于2020年11月30日前报省级药品监管部门备案。
修订内容涉及药品标签的,应当一并进行修订;说明书及标签其他内容应当与原批准内容一致。在备案之日起生产的药品,不得继续使用原药品说明书。药品上市许可持有人应当在备案后9个月内对已出厂的药品说明书及标签予以更换。
公开资料显示,黄连上清制剂具有清热、泻火、止痛的功效,可用于治疗风热上攻﹑肺胃热盛所致的头晕目眩﹑暴发火眼﹑牙齿疼痛﹑口舌生疮﹑咽喉肿痛﹑耳痛耳鸣﹑大便秘结﹑小便短赤。
通过国家药监局数据查询发现,黄连上清制剂目前共有294个批文,涉及北京同仁堂、云南白药、盘龙药业、贵州汉方药业等上百家药企。
附件:

微信图片_20200911121449.jpg

微信图片_20200911121518.jpg


来源:医学观察者网
200 评论

查看更多