壹生大学

壹生身份认证协议书

本项目是由壹生提供的专业性学术分享,仅面向医疗卫生专业人士。我们将收集您是否是医疗卫生专业人士的信息,仅用于资格认证,不会用于其他用途。壹生作为平台及平台数据的运营者和负责方,负责平台和本专区及用户相关信息搜集和使用的合规和保护。
本协议书仅为了向您说明个人相关信息处理目的,向您单独征求的同意,您已签署的壹生平台《壹生用户服务协议》和《壹生隐私政策》,详见链接:
壹生用户服务协议:
https://apps.medtrib.cn/html/serviceAgreement.html
壹生隐私政策:
https://apps.medtrib.cn/html/p.html
如果您是医疗卫生专业人士,且点击了“同意”,表明您作为壹生的注册用户已授权壹生平台收集您是否是医疗卫生专业人士的信息,可以使用本项服务。
如果您不是医疗卫生专业人士或不同意本说明,请勿点击“同意”,因为本项服务仅面向医疗卫生人士,以及专业性、合规性要求等因素,您将无法使用本项服务。

同意

拒绝

同意

拒绝

知情同意书

同意

不同意并跳过

工作人员正在审核中,
请您耐心等待
审核未通过
重新提交
完善信息
{{ item.question }}
确定
收集问题
{{ item.question }}
确定
您已通过HCP身份认证和信息审核
(
5
s)

《中国慢性阻塞性肺疾病基层诊疗与管理指南(2024年)》发布!

2025-01-02作者:论坛报小璐资讯
非原创

慢性阻塞性肺疾病(COPD)简称慢阻肺,是我国最常见的慢性呼吸系统疾病之一。《中国慢性阻塞性肺疾病基层诊疗与管理指南(2024年)》从慢阻肺的定义,最新疾病分类术语,筛查、诊断与综合病情评估,临床表现,疾病分组,治疗,基层管理等多个方面对慢阻肺的基层诊疗与管理进行了更新和详述,关于慢阻肺急性加重的治疗方案,指南主要涉及以下内容。


图片


慢阻肺急性加重的治疗方案


1
支气管舒张剂


急性加重期一般不推荐吸入长效支气管舒张剂,可增加短效支气管舒张剂的剂量和/或次数,也可联合应用短效β2受体激动剂(SABA)和/或 短效抗胆碱能药物(SAMA)。对于增加剂量或次数不能改善者,建议雾化吸入SABA,或SABA+SAMA联合制剂。


2
糖皮质激素


慢阻肺急性加重期全身应用糖皮质激素可缩短康复时间,改善肺功能和氧合,降低早期反复住院和治疗失败的风险,缩短住院时间(A,强推荐)。


口服糖皮质激素与静脉应用糖皮质激素疗效相当,应在支气管舒张剂的基础上,加用糖皮质激素治疗。中国慢阻肺诊治指南和专家共识较多推荐泼尼松30~40 mg/d,疗程5~7 d。雾化吸入布地奈德(4~8 mg/d)与静脉应用甲泼尼龙(40 mg/d)治疗慢阻肺急性加重的疗效相当,可作为慢阻肺急性加重住院患者的起始治疗方案。


3
抗菌药物


(1)抗菌药物的应用指征:①以下3种症状同时出现:呼吸困难加重、痰量增加和痰液变脓;②仅出现以上3种症状中的2种但包括痰液变脓这一症状;③严重的急性加重,需要有创或无创机械通气。3种临床表现出现2种加重但无痰液变脓,或者只有1种临床表现加重的慢阻肺急性加重一般不建议应用抗菌药物(B,弱推荐)。


(2)给药途径和治疗时间:药物治疗的途径(口服或静脉给药)取决于患者的进食能力和抗菌药物的药代动力学,最好给予口服治疗。呼吸困难改善和脓痰减少提示治疗有效。抗菌药物的推荐治疗疗程为5~7 d,严重感染、合并肺炎、支气管扩张症等适当延长抗菌药物疗程至10~14 d( B,强推荐)。


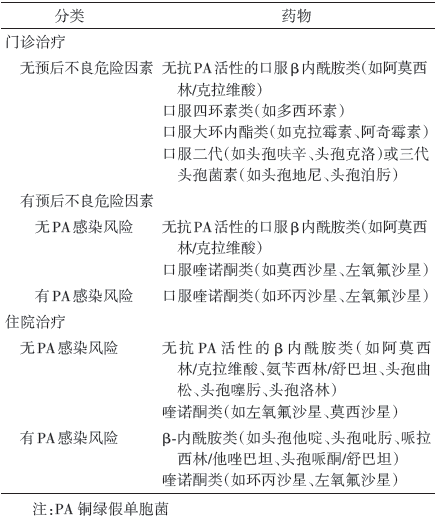
(3)初始抗菌治疗的建议:在选择抗菌药物时,首先,考虑患者有否预后不良的危险因素:年龄>65 岁;有合并症(特别是心血管疾病)、重度慢阻肺;急性加重≥2次/年;3个月内接受过抗菌治疗。其次,考虑患者有否铜绿假单胞菌(PA)感染的危险因素:近期住院史;经常(>4 次/年)或近期(近3 个月内)抗菌药物应用史;肺功能受损严重(FEV1占预计值百分比<30%);应用口服糖皮质激素(近2 周服用泼尼松>10 mg/d)。根据上述两方面危险因素的评估选择抗菌药物(下表)。


表 慢性阻塞性肺疾病急性加重时抗菌药物的选择

图片 


4
其他治疗药物


(1)抗病毒药物:不推荐慢阻肺急性加重患者进行经验性抗流感病毒治疗(包括鼻病毒)。仅在早期出现相应感染症状(发热、肌肉酸痛、全身乏力和呼吸道感染)并且正处于流行病学暴发时期和/或有明确病原学依据时,方可使用。


(2)祛痰剂:包括盐酸氨溴索盐酸溴己新、NAC、标准桃金娘油等,应对症使用。


5
呼吸支持治疗


(1)控制性氧疗:氧疗是慢阻肺急性加重的基础治疗。无严重并发症的患者氧疗后易达到满意的氧合水平(PaO2>60 mmHg 或SpO2>90%)。但吸氧浓度(FiO2)不宜过高,以防二氧化碳潴留及呼吸性酸中毒。给氧途径包括鼻导管或Venturi面罩,其中Venturi面罩更能精确地调节FiO2。氧疗30 min后应复查动脉血气,以满足基本氧合又不引起二氧化碳潴留为目标。


(2)经鼻高流量湿化氧疗(HFNC):是一种通过高流量鼻塞持续提供可调控相对恒定 FiO2 (21%~100%)、温度(31~37 ℃)和湿度的高流量(8~80 L/min)吸入气体的治疗方式。患者在这期间能够说话、进食,自我感觉较舒适,有更好的依从性。其适应证包括:轻中度呼吸衰竭(100 mmHg≤PaO2/FiO2<300 mmHg,pH≥7.30);轻度呼吸窘迫(呼吸频率>24 次/min);对常规氧疗或无创机械通气(NIV)不能耐受或有禁忌证者。


END


节选自《中国慢性阻塞性肺疾病基层诊疗与管理指南(2024年)》

200 评论

查看更多