200
评论
查看更多
密码过期或已经不安全,请修改密码
修改密码
壹生身份认证协议书
同意
拒绝
同意
拒绝
同意
不同意并跳过

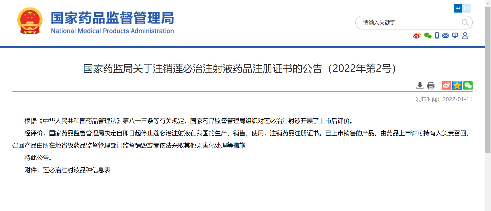
根据《中华人民共和国药品管理法》第八十三条等有关规定,国家药品监督管理局组织对莲必治注射液开展了上市后评价。
经评价,国家药品监督管理局决定自即日起停止莲必治注射液在我国的生产、销售、使用,注销药品注册证书。已上市销售的产品,由药品上市许可持有人负责召回,召回产品由所在地省级药品监督管理部门监督销毁或者依法采取其他无害化处理等措施。
特此公告。




本文转发自国家药监局
查看更多