壹生大学

壹生身份认证协议书

本项目是由壹生提供的专业性学术分享,仅面向医疗卫生专业人士。我们将收集您是否是医疗卫生专业人士的信息,仅用于资格认证,不会用于其他用途。壹生作为平台及平台数据的运营者和负责方,负责平台和本专区及用户相关信息搜集和使用的合规和保护。
本协议书仅为了向您说明个人相关信息处理目的,向您单独征求的同意,您已签署的壹生平台《壹生用户服务协议》和《壹生隐私政策》,详见链接:
壹生用户服务协议:
https://apps.medtrib.cn/html/serviceAgreement.html
壹生隐私政策:
https://apps.medtrib.cn/html/p.html
如果您是医疗卫生专业人士,且点击了“同意”,表明您作为壹生的注册用户已授权壹生平台收集您是否是医疗卫生专业人士的信息,可以使用本项服务。
如果您不是医疗卫生专业人士或不同意本说明,请勿点击“同意”,因为本项服务仅面向医疗卫生人士,以及专业性、合规性要求等因素,您将无法使用本项服务。

同意

拒绝

同意

拒绝

知情同意书

同意

不同意并跳过

工作人员正在审核中,
请您耐心等待
审核未通过
重新提交
完善信息
{{ item.question }}
确定
收集问题
{{ item.question }}
确定
您已通过HCP身份认证和信息审核
(
5
s)

Clin Transl Med: IL-2C减轻肾移植后的冷缺血再灌注损伤

2024-04-26作者:壹声资讯
非原创

肾移植是终末期肾病患者首选的治疗方法。肾缺血再灌注损伤(IRI)是肾移植后不可避免的不良事件。与传统的温IRI相比,冷IRI可以减缓厌氧代谢和随后的代谢废物积累,但它不能防止缺血性损伤。先前的研究表明,白细胞介素2(IL-2)和抗IL-2单克隆抗体(JES6-1)的免疫复合物(IL-2C)介导调节性T细胞(Tregs)的扩增,而Tregs直接参与温IRI的急性进展期。但Tregs和IL-2C在冷IRI中的作用仍不清楚。2024年3月,来自韩国延世大学医学院的Joon Young JangClinical and Translational Medicine杂志发表了题为“Interleukin-2/anti-interleukin-2 immune complex attenuates cold ischemia-reperfusion injury after kidney transplantation by increasing renal regulatory T cells”的论文,作者使用小鼠肾移植模型研究了Tregs和IL-2C在肾冷IRI中的作用,并确定了IL-2C可以通过诱导Tregs扩增改善冷 IRI。



图片


首先,作者使用肾移植小鼠模型探究了不同冷缺血时间(CIT)对肾脏的损伤差异。结果显示:当CIT大于6h时小鼠开始死亡,死亡率、肌酐和BUN随着CIT的增加而增加。与0h-CIT组和Sham组相比,6h-CIT组肾小管损伤和肾纤维化更严重。这表明,过长的冷IRI会诱发严重的肾损伤(图1)。


图片

图1 过长的冷IRI会诱发更严重的肾损伤


随后,为了探究IL-2C对肾脏冷IRI的影响,作者从肾移植前第5天起每天给药,并在冷IRI后第1天评估肾脏情况。结果显示:与对照组相比,IL-2C处理后血肌酐和BUN水平显著降低,肾小管损伤减轻、促炎细胞浸润减少、炎症减弱。此外,与对照组相比,IL-2C处理增加了肾脏和脾脏中Tregs的比例。这表明,IL-2C处理改善了冷IRI急性期的肾功能,减轻了组织损伤和肾脏炎症(图2)。


图片

图2 IL-2C改善冷缺血引发的急性损伤


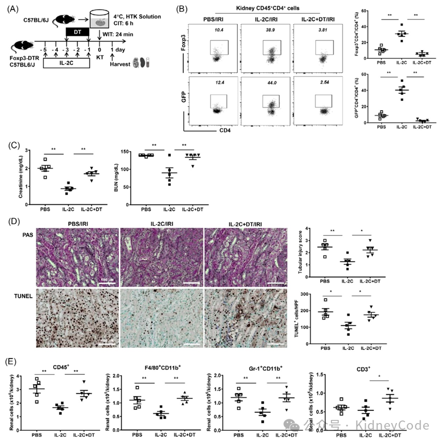
为了确认Tregs在IL-2C介导的保护冷IRI中的作用,作者在诱导冷IRI之前对小鼠进行DT处理(第-3天和第-1天)和IL-2C处理(第-5天到第-1天)。结果显示:IL-2C+DT组肾脏Tregs的数量减少。随着Tregs耗竭,IL-2C处理介导的肾功能改善几乎被消除。此外,Tregs耗竭消除了IL-2C处理后减轻肾组织损伤和减少促炎细胞浸润的作用。这表明IL-2C对冷IRI的保护作用依赖于Tregs(图3)。


图片
图3 IL-2C对冷IRI的保护作用依赖于Tregs


作者分别探究了IL-2C处理对氧化应激和全身炎症的影响。结果显示:IL-2处理抑制了血浆和肾脏中8-OHdG和MDA的水平,同时增加了血浆和肾脏GSH水平和SOD活性。此外,DHE染色显示IL-2C治疗减轻了肾组织ROS的累积以及IL-1β、TNF-α、IL-6和IFN-γ这些促炎因子的丰度。这表明,IL-2C处理抑制了肾冷IRI后的全身炎症,并增强了抗氧化功能(图4)。


图片
图4 IL-2C抑制冷IRI后的全身炎症和氧化应激


最后,作者还探究了在冷IRI后注射IL-2C是否可以观测到与IL-2C预处理一致的保护效应。作者在IRI后第1-5天给药,并在第 7 天评估肾功能。结果显示:IL-2C处理没有显著改善肾功能,促进了肾脏再生并减轻了纤维化。此外,IL-2C增加了肾脏Tregs的比例和数量,并减轻了炎症反应。这表明,冷IRI后的IL-2C治疗能促进肾脏恢复,抑制肾纤维化(图5)。


图片
图5 冷IRI后的IL-2C治疗能促进肾脏恢复,抑制肾纤维化

文章结论与展望

在本篇研究中,作者探究了IL-2C对冷IRI的保护作用,发现IL-2C通过促进Tregs增殖发挥抗炎作用从而减轻冷IRI,这体现了Tregs和IL-2C在肾移植相关CKD中的治疗潜力。但是,移植术后的急性免疫排斥反应和慢性免疫排斥反应涉及诸多类型的细胞生物学事件。相比于IL-2C对于冷IRI的影响,IL-2C对于免疫排斥反应的影响可能比更为深远,这也是决定其是否具备临床转化价值的关键性因素,值得进一步探究。




来源 | KidneyCode


200 评论

查看更多