200
评论
查看更多
密码过期或已经不安全,请修改密码
修改密码
壹生身份认证协议书
同意
拒绝
同意
拒绝
同意
不同意并跳过
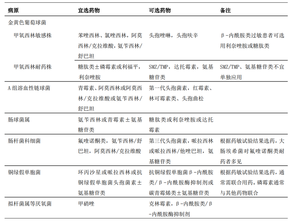
骨、关节感染包括骨髓炎和关节炎。急性骨髓炎最常见的病原菌为金黄色葡萄球菌,如1岁以上小儿可由A组溶血性链球菌引起,老年患者可由革兰阴性杆菌引起。需要注意的是慢性骨髓炎患者窦道流出液中分离出的微生物不一定能准确反映感染的病原体。
【治疗原则】
1.在留取血、感染骨标本、关节腔液进行病原学检查后开始经验治疗。经验治疗应选用针对金黄色葡萄球菌的抗菌药物。获病原检查结果后,根据治疗反应和药敏试验结果调整用药。
2.应选用骨、关节腔内药物浓度高且不易产生耐药性的抗菌药物。慢性感染患者应联合应用抗菌药物,并需较长疗程。用药期间应注意可能发生的不良反应。
3.不宜局部应用抗菌药物。
4.急性化脓性骨髓炎疗程4~6周,急性关节炎疗程 2~4 周;可采用注射和口服给药的序贯疗法。
5.外科处理去除死骨或异物以及脓性关节腔液引流极为重要。
【病原治疗】

本文节选自《抗菌药物临床应用指导原则(2015年版)》
查看更多