壹生大学

壹生身份认证协议书

本项目是由壹生提供的专业性学术分享,仅面向医疗卫生专业人士。我们将收集您是否是医疗卫生专业人士的信息,仅用于资格认证,不会用于其他用途。壹生作为平台及平台数据的运营者和负责方,负责平台和本专区及用户相关信息搜集和使用的合规和保护。
本协议书仅为了向您说明个人相关信息处理目的,向您单独征求的同意,您已签署的壹生平台《壹生用户服务协议》和《壹生隐私政策》,详见链接:
壹生用户服务协议:
https://apps.medtrib.cn/html/serviceAgreement.html
壹生隐私政策:
https://apps.medtrib.cn/html/p.html
如果您是医疗卫生专业人士,且点击了“同意”,表明您作为壹生的注册用户已授权壹生平台收集您是否是医疗卫生专业人士的信息,可以使用本项服务。
如果您不是医疗卫生专业人士或不同意本说明,请勿点击“同意”,因为本项服务仅面向医疗卫生人士,以及专业性、合规性要求等因素,您将无法使用本项服务。

同意

拒绝

同意

拒绝

知情同意书

同意

不同意并跳过

工作人员正在审核中,
请您耐心等待
审核未通过
重新提交
完善信息
{{ item.question }}
确定
收集问题
{{ item.question }}
确定
您已通过HCP身份认证和信息审核
(
5
s)

Adv Sci: 毛海萍/李虹宇/陈崴团队揭示IFN-α/JAK2/STAT2轴调节肾脏炎症和纤维化的新机制

2026-01-07作者:壹声资讯
非原创

慢性肾病(CKD)是以纤维化为特征的全球公共卫生问题,通常伴有持续的炎症反应。传统的治疗方法在于打破炎症-纤维化循环,但治疗效果仍不理想。巨噬细胞是肾脏炎症和纤维化的关键调节细胞。在小管损伤前期,巨噬细胞可以协调损伤修复,但小管持续损伤会引起巨噬细胞过度激活,进而加重肾脏炎症和纤维化。过去的研究表明,Gasdermin D(GSDMD)是炎症焦亡相关因子,在调节炎症方面起着重要作用,但其在CKD中的具体作用仍不清楚。


2025年12月12日来自中山大学附属第一医院肾内科的毛海萍、李虹宇、陈崴团队在Advanced Science杂志发表了题为“Tubule-Derived IFN-𝜶 Promotes GSDMD-Mediated Macrophage Pyroptosis to Drive Renal Inflammation and Fibrosis Through JAK2/STAT2 Activation的论文,作者发现小管源性IFN-α通过JAK2/STAT2/IRF9轴促进GSDMD介导的巨噬细胞热焦亡,进而导致肾脏炎症和纤维化。


图片


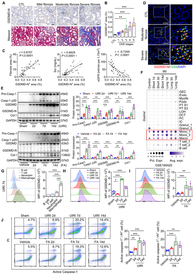
作者首先评估了CKD情况下肾脏中GSDMD-N的表达。结果显示,与对照组相比,纤维化肾脏中GSDMD-N表达水平上调。肾脏GSDMD-N表达水平与肾小管间质纤维化严重程度以及血清肌酐呈显著正相关,但与肾小球滤过率(eGFR)呈负相关。此外,免疫荧光结果显示,CKD患者中,GSDMD-N与CD68巨噬细胞共定位。随后,作者构建了UIRI和FA的CKD小鼠模型,结果显示,caspase-1和GSDMD的蛋白表达和裂解均增加。IRI肾脏(GSE180420)的单细胞RNA测序(scRNA-seq)以及流式细胞定量分析结果显示,巨噬细胞显现出最高的GSDMD蛋白表达。这表明,巨噬细胞中GSDMD表达水平与肾纤维化密切相关(图1)。


图片

图1 巨噬细胞GSDMD表达水平与肾纤维化密切相关


为了进一步确认GSDMD蛋白在CKD进程中的作用,作者构建了巨噬细胞特异性Gsdmd缺失小鼠(GsdmdΔLyz2)。结果显示,在UIRI模型中,与对照小鼠相比,GsdmdΔLyz2小鼠肾脏纤维化明显减轻,GSDMD的蛋白表达和裂解均显著减少,I型胶原(Col I)和α-平滑肌肌动蛋白(α-SMA)表达水平下调。在FA模型中也观察到类似的结果。


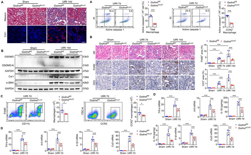
随后,作者进一步探究了巨噬细胞特异性Gsdmd缺失后对炎症的影响。结果显示,在UIRI模型中,与对照相比,巨噬细胞特异性Gsdmd缺失显著抑制了巨噬细胞总焦亡,特别是CCR2阳性(CCR2)浸润性巨噬细胞的焦亡,且GsdmdΔLyz2小鼠肾脏炎性细胞浸润明显减少。炎症相关因子的mRNA以及蛋白表达水平下调(包括TNF- a、IL-6、IL-1β等)。这表明,巨噬细胞特异性Gsdmd缺失可以减轻肾纤维化、焦亡以及炎症(图2)。


图片

图2 巨噬细胞特异性Gsdmd缺失可以减轻肾纤维化、焦亡以及炎症


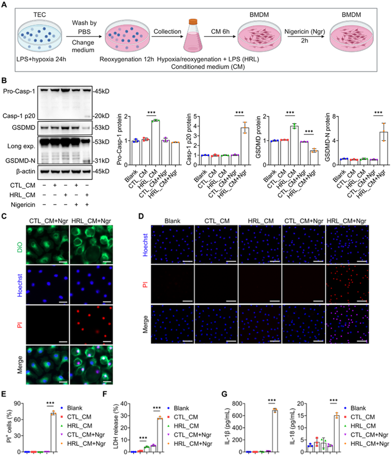
过去的研究表明,典型的焦亡途径需要双重信号激活。基于此,作者探究了损伤的TEC是否通过一些潜在的分泌介质来驱动巨噬细胞焦亡。作者分别收集了健康细胞(小鼠肾近端小管上皮细胞)上清(CTL CM)以及受伤细胞上清(HRL CM)对BMDMs(骨髓巨噬细胞)进行治疗处理。结果显示,与CTL CM处理的巨噬细胞相比,HRL CM处理的巨噬细胞caspase-1和GSDMD全长和裂解蛋白表达水平上调,且细胞在形态学上表现细胞肿胀和质膜泡状突起,同时PI阳性细胞显著增加,LDH、IL-1β和IL-18水平上调。这表明,受损TEC的分泌物增加了GSDMD的表达,同时促进了GSDMD依赖性巨噬细胞焦亡(图3)。


图片

图3 受损TEC的分泌物增加了GSDMD的表达,同时促进了GSDMD依赖性巨噬细胞焦亡


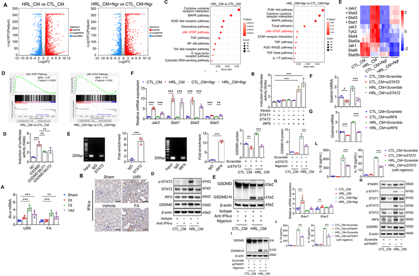
接下来,为了进一步探究TEC驱动的巨噬细胞焦亡的具体分子机制,作者对HRL CM和CTL CM治疗的BMDMs进行了RNA测序。火山图结果显示,组间基因表达存在显著差异。KEGG通路富集分析发现,HRL CM处理的BMDMs中JAK-STAT信号通路显著富集。此外,HRL CM处理后,JAK-STAT通路中Jak2Stat1Stat2Stat3的mRNA水平均显著升高。但Gsdmd在IRI小鼠(GSE75808数据集)的原代肾巨噬细胞中的表达与Stat1和Stat2呈强正相关,但与Stat3无关。


作者进一步探究了Stat1和Stat2在巨噬细胞焦亡中的具体作用。结果显示,与对照组相比,STAT2/IRF9共转染荧光酶活性显著上调。ChIP-qPCR结果显示,STAT2和IRF9在Gsdmd启动子处显著富集。且在对BMDMs进行siSTAT2以及siIRF9处理时,Gsdmd mRNA以及蛋白水平下调,且Gsdmd的裂解被抑制,炎症相关因子IL-1 /IL-18水平降低。这表明,STAT2-IRF9复合物激活Gsdmd转录。


过去的研究表明,IFN-α/β和IFN-λ2/3都是stat2信号的激活因子。研究结果显示,在UIRI和FA模型中,IFN-α mRNA以及蛋白表达式水平上调。对HRL CM进行的抗IFN-α抗体处理后,BMDMs中p-STAT2、STAT2、IRF9、GSDMD和GSDMD-N的表达水平均下调。随后,作者发现到HRL CM显著增强了IFN-α/β受体复合物Ifnar1的mRNA以及其蛋白表达。且siIFNAR1显著阻断了STAT1/STAT2磷酸化,降低了STAT1、STAT2、IRF9、GSDMD、GSDMD-N和IL -1 /IL-18水平。这表明,IFN-α通过IFNAR1/STAT2/IRF9轴促进巨噬细胞的焦亡,进而加重肾纤维化(图4)。


图片

图4 IFN-α通过IFNAR1/STAT2/IRF9轴促进巨噬细胞的焦亡,进而加重肾纤维化


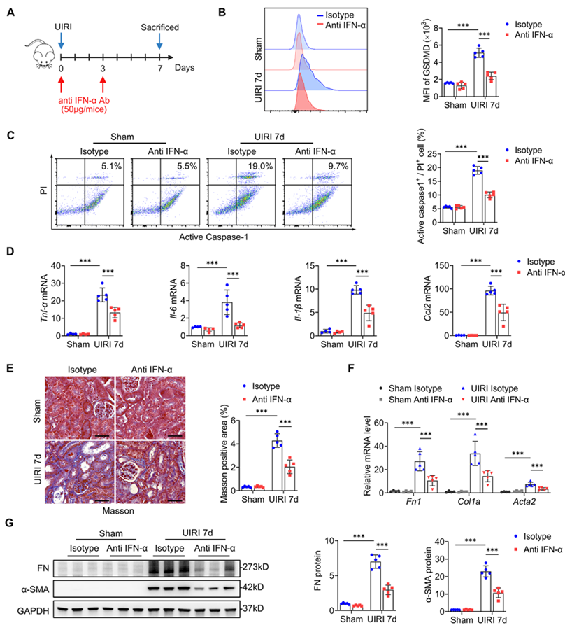
最后,作者验证了给予CKD小鼠IFN-α中和抗体是否具有治疗效果。结果显示,与对照相比,IFN-α中和抗体组小鼠巨噬细胞GSDMD的表达和焦亡减弱。qRT-PCR结果显示,中和抗体组小鼠肾脏TNF-α、IL-6、IL-1以及Ccl2 mRNA水平均显著降低。此外,中和抗体治疗显著减少了肾脏纤维化。这表明,损伤的TEC释放的IFN-α通过一种涉及巨噬细胞焦亡诱导的旁分泌机制驱动肾脏炎症和纤维化(图5)。


图片

图5 损伤的TEC释放的IFN-α通过一种涉及巨噬细胞焦亡诱导的旁分泌机制驱动肾脏炎症和纤维化


文章结论与展望     

本篇研究中,作者首先发现巨噬细胞中GSDMD表达水平与肾纤维化严重程度呈正相关。且在两种不同的CKD小鼠模型中均证实了,在巨噬细胞特异性Gsdmd缺失后,肾纤维化以及炎症反应显著减轻。随后,作者进一步通过RNA-seq探究了其具体机制。作者发现,受损TEC细胞分泌的IFN-α通过JAK2/STAT2/IRF9轴促进GSDMD诱导的巨噬细胞焦亡,进而导致肾纤维化。综上所述,作者发现了CKD纤维化的新机制,为治疗CKD纤维化提供了新的策略。



来源:KidneyCode


200 评论

查看更多