壹生大学

壹生身份认证协议书

本项目是由壹生提供的专业性学术分享,仅面向医疗卫生专业人士。我们将收集您是否是医疗卫生专业人士的信息,仅用于资格认证,不会用于其他用途。壹生作为平台及平台数据的运营者和负责方,负责平台和本专区及用户相关信息搜集和使用的合规和保护。
本协议书仅为了向您说明个人相关信息处理目的,向您单独征求的同意,您已签署的壹生平台《壹生用户服务协议》和《壹生隐私政策》,详见链接:
壹生用户服务协议:
https://apps.medtrib.cn/html/serviceAgreement.html
壹生隐私政策:
https://apps.medtrib.cn/html/p.html
如果您是医疗卫生专业人士,且点击了“同意”,表明您作为壹生的注册用户已授权壹生平台收集您是否是医疗卫生专业人士的信息,可以使用本项服务。
如果您不是医疗卫生专业人士或不同意本说明,请勿点击“同意”,因为本项服务仅面向医疗卫生人士,以及专业性、合规性要求等因素,您将无法使用本项服务。

同意

拒绝

同意

拒绝

知情同意书

同意

不同意并跳过

工作人员正在审核中,
请您耐心等待
审核未通过
重新提交
完善信息
{{ item.question }}
确定
收集问题
{{ item.question }}
确定
您已通过HCP身份认证和信息审核
(
5
s)

J Adv Res: 李海军团队揭示了高尿酸血症导致慢性肾损伤的新机制

2025-12-03作者:壹声资讯
非原创

高尿酸血症(HUA)以血清尿酸(UA)升高为核心特征,全球发病率持续攀升,且与慢性肾脏病(CKD)进展密切相关。肾脏作为 UA 排泄与重吸收的关键器官,易受 UA 沉积损伤,其引发的慢性炎症可进一步加剧 CKD 进展。氨(NH₃)是氨基酸代谢的重要副产物,生理状态下肾脏通过谷氨酰胺酶(GLS1)介导的氨生成及尿素循环精准调控氨代谢;而 HUA 相关肾损伤时氨代谢失衡,其调控机制与细胞死亡模式尚未明确。


2025年11月,来自吉林大学第一医院的李海军教授团队在Journal of Advanced Research杂志上发表题为Hyperuricemia increases susceptibility to chronic kidney injury exacerbation via autophagic flux blockade-mediated ammonia death pathway的文章。该研究从代谢视角重新定义了高尿酸肾病(HN)损伤的发病机制:高尿酸通过“氨代谢紊乱→溶酶体功能损伤→自噬通量阻断→细胞氨死亡” 的全新通路加剧肾损伤,为 HN 治疗提供了新的分子靶点。


图片


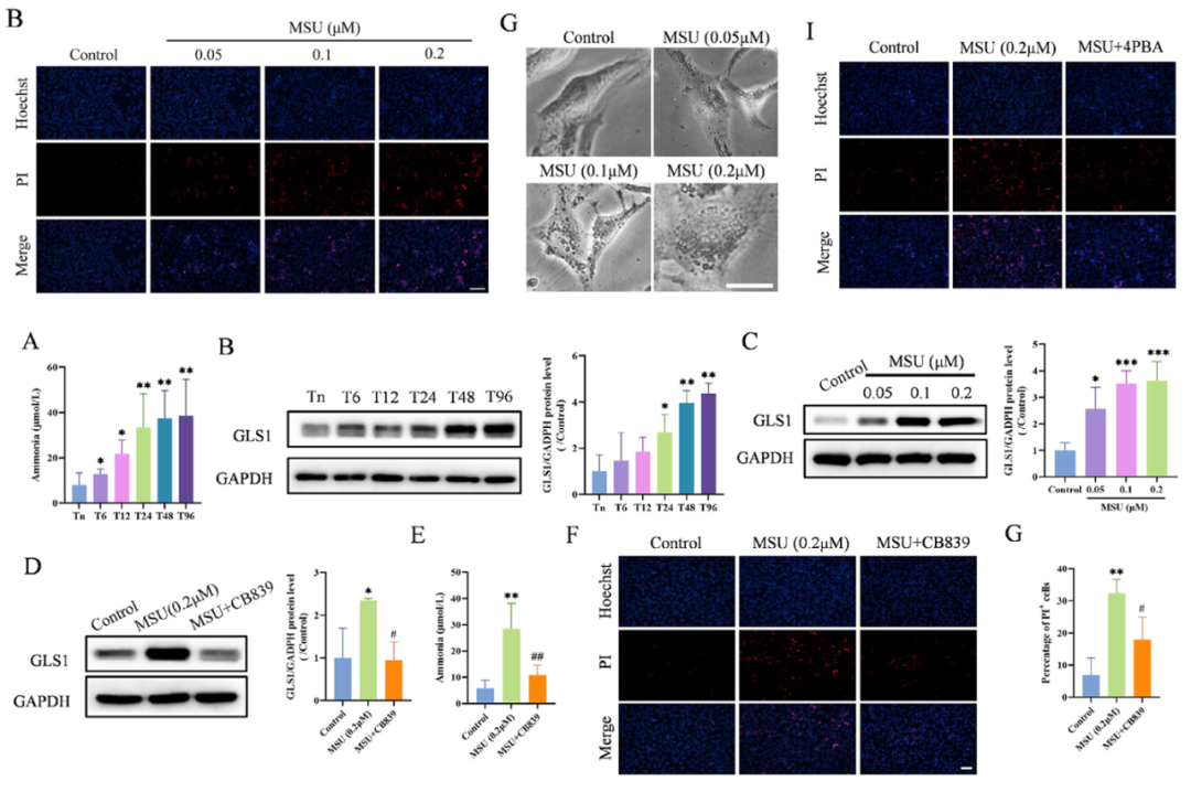
首先,研究团队发现,在单钠尿酸盐(MSU)晶体处理HK-2细胞出现了大量空泡和细胞死亡现象。氨清除剂4-PBA 预处理后显著降低了细胞死亡率和氨水平。此外,HK-2 细胞中的氨水平和GLS1的表达随着不同刺激时间的延长和浓度的升高而逐渐增加。GLS1 抑制剂CB839处理后氨水平有明显降低(图1)。


图片

图1 MSU 晶体处理HK-2细胞导致细胞死亡和氨水平升高


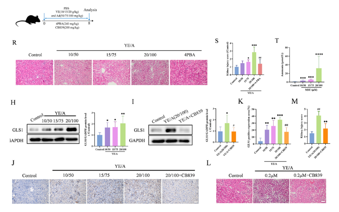
与此同时,体内实验也证实了上述结果。在酵母提取物(YE)联合腺嘌呤(Ad)诱导的高尿酸血症模型中,出现了严重的肾损伤,同时肾脏组织中的氨水平明显升高。4-PBA 干预后可以显著逆转小鼠肾脏损伤。同样的,高嘌呤饮食小鼠GLS1 水平均显著升高,经 CB839 处理后明显缓解并减轻了肾组织损伤(图2)。


图片

图2 高嘌呤饮食导致肾损伤和谷氨酰胺分解紊乱


另外,作者还观察到MSU晶体处理后,HK-2 细胞出现溶酶体碱化、膜通透性增加和功能损伤。然后研究者通过4-PBA干预,发现溶酶体碱化、膜通透性增加和功能损伤得到缓解。此外,溶酶体中的氨转运蛋白 RHCG 表达也进一步降低。这表明抑制MSU 晶体和高嘌呤饮食刺激中的氨可以减轻溶酶体损伤(图3)。


图片

图片

图3 抑制氨的产生减轻HK-2 细胞和小鼠肾脏的溶酶体损伤


接下来,作者在 CB-839 处理的 HK-2 细胞和小鼠中观察到RHCG 表达均降低。这表明氨通过 RHCG 从线粒体输出,并转运到溶酶体。随后氨在溶酶体中积累,导致溶酶体损伤。进一步导致氨滞留在线粒体中,引起线粒体损伤。在体外和体内均可观察到线粒体基质肿胀,包括膜和嵴结构损伤以及嵴数量减少。细胞内受损线粒体显著积累,提示线粒体清除功能存在缺陷。发现尽管形成了自噬小体,但刺激后的细胞自噬通量受损。自噬体和溶酶体融合形成的细胞质自噬溶酶体,在刺激后数量显著增加。这提示了MSU 晶体刺激和高嘌呤饮食抑制了自噬通量和自噬小体的降解(图4)。


图片

图片

图片

图4 MSU 晶体和高嘌呤饮食引起线粒体自噬通量阻断





文章结论与展望



综上所述,慢性高尿酸血症状态下,线粒体GLS1 介导的谷氨酰胺代谢增强,导致氨过量生成;氨通过 RHCG 转运至溶酶体引发溶酶体碱化及功能损伤,进而导致线粒体氨滞留与结构功能异常;受损线粒体因溶酶体功能障碍无法通过自噬清除,最终引发自噬通量阻断,驱动肾脏细胞氨死亡。本研究证明氨代谢紊乱是治疗高尿酸肾病的潜在靶点,为相关研究提供了新视角。



图片

李海军教授

课题组介绍

本研究受国家自然科学基金面上项目(81970529),吉林省长白英才计划-杰出人才团队(2024011)和吉林省科技厅创新人才团队(20230508074RC)资助。李海军教授课题组主要从事肝脏、肾脏纤维化的机制及治疗研究,天然药物活性成分抗炎机制研究等。近5年来发表SCI文章58篇,其中包括《GUT》,《Journal of Advanced Research》,《Cell Mol Immunol》等高水平一区杂志。欢迎有志致力于药理学及免疫学方面研究的准硕士、博士研究生加入课题组。

导师邮箱:hjli2012@jlu.edu.cn




END


来源:KidneyCode

200 评论

查看更多