200
评论
查看更多
密码过期或已经不安全,请修改密码
修改密码
壹生身份认证协议书
同意
拒绝
同意
拒绝
同意
不同意并跳过
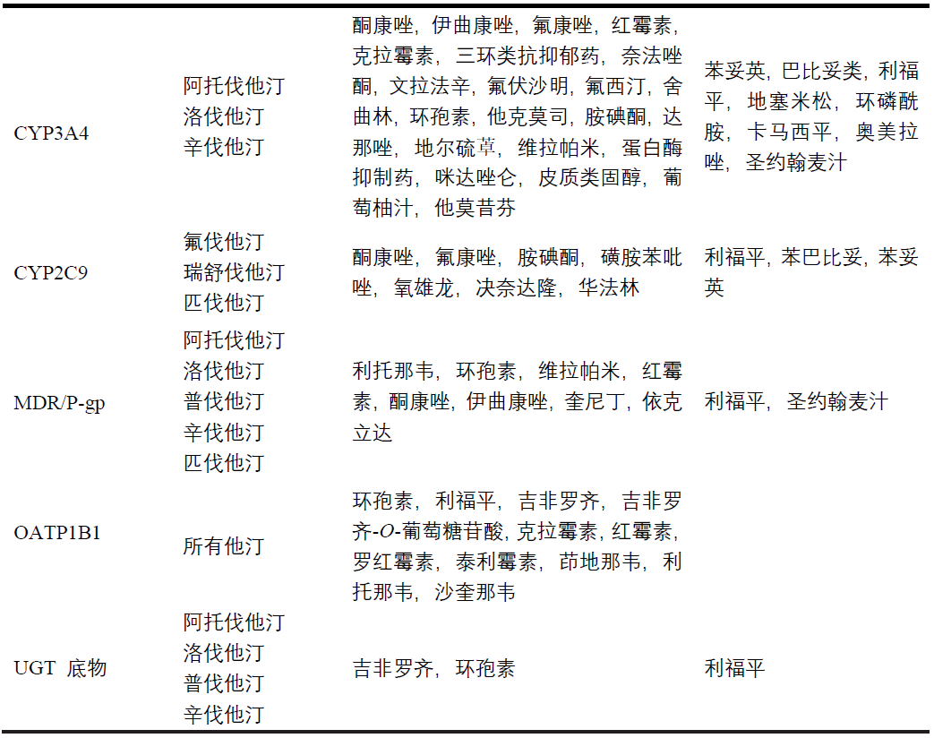
许多药物可与他汀类药物发生重要的相互作用,增加他汀类药物不良反应的发生风险。因此,对于他汀类药物的不良反应,医师、药师应该格外关注。
参与他汀类药物代谢的酶及
转运的抑制剂和诱导剂


来源:人卫药学 节选自《调脂药物治疗的药物监护》
查看更多