查看更多
密码过期或已经不安全,请修改密码
修改密码
壹生身份认证协议书
同意
拒绝
同意
拒绝
同意
不同意并跳过
室早有症状吗?
室早是指希氏束及其分支以下心室肌的异位兴奋灶提前除极而产生的心室期前收缩。在普通人群中,其发病率为1%~4%。通过普通心电图筛查发现室早患病率约为1%,而通过24h或48h动态心电图检测则高达40%~75%。室早的发病率随年龄增长而增加,在75岁以上的人群中,其发病率可高达69%。
室早的临床表现差异很大,大多数患者无明显症状,但也可引发严重的症状,包括心悸、胸闷、心跳停搏感等。部分室早可导致心排血量下降及重要脏器血流灌注不足,由此引发乏力、气促、出汗、头晕等。
室早常有昼夜节律变化,大部分人在日间交感神经兴奋性高时更多,亦有部分人在夜间更多。
室早的病因和诱因有哪些?
室早的机制主要为自律性异常、触发活动和折返。任何导致心室肌提前除极的因素均可为室早的病因。
不良生活方式如精神紧张,过度劳累,过量烟、酒、咖啡摄入等均可诱发室早。各种结构性心脏病如冠心病、心肌病和瓣膜性心脏病等亦是室早的常见病因。其他如洋地黄类药物、奎尼丁、三环类抗抑郁药中毒、电解质紊乱(低钾、低镁)等也可诱发室早。
哪些室早预后不良?
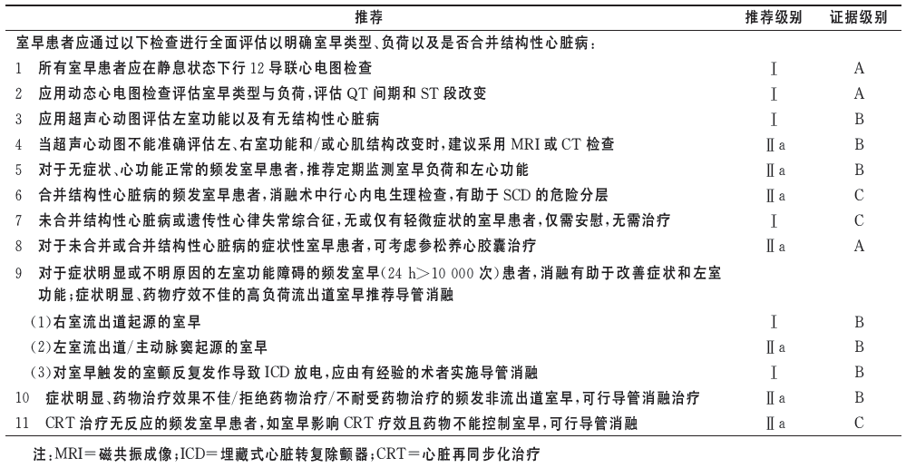
通过心电图和动态心电图检查可以了解室早的形态(单形、多形)、数量、起源部位与运动关系(增多、减少)等。普通12导联心电图对于判断室早的起源部位是不可缺少的,下壁导联QRS波呈高大直立的R形是流出道起源室早的特征。动态心电图对于判断室早的总数、不同时间的分布情况、与自主神经张力变化的关联以及是否有多种形态具有重要价值。
偶发室早常见于心脏结构正常的个体,而频发室早常是潜在的心脏基质异常的标志。尽管极少数特发性“良性”室早可诱发恶性室性心律失常如多形性室速或室颤,然而潜在的心脏疾病仍是频发室早预后不良的最主要危险因素。
表 室早预后不良的危险因素

对于频发室早患者(24h>500个),应转诊并由心血管病专家进行进一步评估,以排除任何潜在的结构性心脏病,如缺血性心脏病或心脏离子通道病。室早负荷>20%是全因死亡和心血管病死亡的高危因素,需强化对患者的随访。
哪些室早需要药物治疗?
对于疑似室早诱导性心肌病患者,应积极治疗室早。对于无结构性心脏病的室早患者,经医师反复解释并告知室早的良性特征后患者临床症状仍不缓解者可给予适当治疗。对于合并结构性心脏病的室早患者,尽管症状也可成为治疗室早的依据,但更应侧重于结构性心脏病的治疗。
对于健康教育后症状仍然不能有效控制的患者,可考虑使用β受体阻滞剂或非二氢吡啶类钙通道阻滞剂,但疗效有限,甚至与安慰剂相比并无差异。钙通道阻滞剂的应用证据少于β受体阻滞剂,并且这些药物本身也有可能会引起明显的症状。
虽然Ⅰ、Ⅲ类抗心律失常药可能更有效,但在无结构性心脏病室早患者中应用此类药物的风险-获益比并不清楚,甚至可能会增加合并严重结构性心脏病患者的死亡率,因此治疗前应进行谨慎地评估。
导管消融适用于哪些患者?
对于室早诱导性心肌病患者,应积极推荐导管消融,以期根治室早、改善心脏功能。对于症状明显的频发室早患者,可以推荐导管消融治疗,但具体室早负荷多少为导管消融的最强适应证尚无定论,实践中大多以室早24h>10 000次为筛选标准。部分无症状患者出于升学、就业或妊娠等原因而要求导管消融,待充分与患方沟通后,亦可尝试导管消融治疗。
室早消融的成功率与其起源部位高度相关,流出道室早的导管消融成功率较高,而部分区域的室早如冠状静脉、心外膜、左室顶部及乳头肌等部位起源的室早消融难度相对较大。多形性室早或术中不能诱发的临床室早,会降低导管消融的成功率。
理想的消融目标是彻底消除室早,但即使部分消除室早也可能显著改善临床症状和左室功能。室早导管消融术较安全,目前报道的室早消融的并发症发生率大多<1%。
核心图表:
【点击可查看大图】

图 室早诊治流程图
表 室早诊治的专家建议和推荐

来源:中国心脏起搏与心电生理杂志
查看更多