200
评论
查看更多
密码过期或已经不安全,请修改密码
修改密码
壹生身份认证协议书
同意
拒绝
同意
拒绝
同意
不同意并跳过
细菌性脑膜炎及脑脓肿
不同年龄段和诱发因素的细菌性脑膜炎患者的病原菌不同。
治疗原则
1.给予抗菌药物前必须进行脑脊液涂片革兰染色检查、脑脊液培养以及血培养;有皮肤瘀斑者取局部瘀斑作涂片检查细菌。培养获阳性结果后做药敏试验。
2.尽早开始抗菌药物的经验治疗。在获知细菌培养和药敏试验结果后,根据经验治疗疗效和药敏试验结果调整用药。
3.选用易透过血脑屏障的抗菌药物。宜选用杀菌剂,必要时联合用药,一般用最大治疗剂量静脉给药。根据抗菌药物的药动学/药效学(PK/PD)特点制订给药方案。
4.细菌性脑膜炎的疗程因病原菌不同而异。流行性脑脊髓膜炎的疗程一般为 5~7 天,肺炎链球菌脑膜炎在体温恢复正常后继续用药10~14天;革兰阴性杆菌脑膜炎疗程至少4周;继发于心内膜炎的链球菌属和肠球菌属脑膜炎疗程需4~6周。
5.部分脑脓肿患者除积极抗菌治疗外,尚需手术引流。
经验治疗
见表4-14。

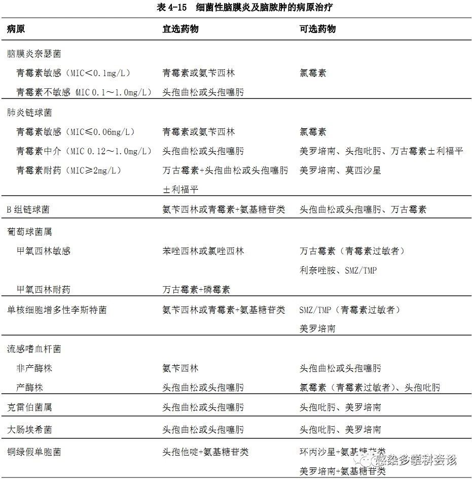
病原治疗
见表4-15

猜你喜欢
经验性抗菌药物治疗(一)——急性上呼吸道感染
经验性抗菌药物治疗(二)——急性下呼吸道感染
经验性抗菌药物治疗(三)——尿路感染
本文首发于感染多学科会诊公众号,账号主体系河南省感染多学科专家团队
查看更多