壹生大学

壹生身份认证协议书

本项目是由壹生提供的专业性学术分享,仅面向医疗卫生专业人士。我们将收集您是否是医疗卫生专业人士的信息,仅用于资格认证,不会用于其他用途。壹生作为平台及平台数据的运营者和负责方,负责平台和本专区及用户相关信息搜集和使用的合规和保护。
本协议书仅为了向您说明个人相关信息处理目的,向您单独征求的同意,您已签署的壹生平台《壹生用户服务协议》和《壹生隐私政策》,详见链接:
壹生用户服务协议:
https://apps.medtrib.cn/html/serviceAgreement.html
壹生隐私政策:
https://apps.medtrib.cn/html/p.html
如果您是医疗卫生专业人士,且点击了“同意”,表明您作为壹生的注册用户已授权壹生平台收集您是否是医疗卫生专业人士的信息,可以使用本项服务。
如果您不是医疗卫生专业人士或不同意本说明,请勿点击“同意”,因为本项服务仅面向医疗卫生人士,以及专业性、合规性要求等因素,您将无法使用本项服务。

同意

拒绝

同意

拒绝

知情同意书

同意

不同意并跳过

工作人员正在审核中,
请您耐心等待
审核未通过
重新提交
完善信息
{{ item.question }}
确定
收集问题
{{ item.question }}
确定
您已通过HCP身份认证和信息审核
(
5
s)

中草药抗癌研究取得新突破!刘泽毅研究员团队首次阐明金石蚕苷通过靶向FAK抑制肺腺癌的完整机制

2026-02-11作者:论坛报小璐资讯
非原创

非小细胞肺癌(NSCLC)是全球发病率和死亡率最高的恶性肿瘤之一,其中肺腺癌是最常见的亚型。尽管靶向治疗和免疫治疗为部分患者带来了希望,但耐药、复发、治疗毒性及肿瘤转移仍是临床上面临的严峻挑战。黏着斑激酶(FAK)在多种癌症中高表达,是一个公认的高价值治疗靶点,然而目前尚无FAK抑制剂成功上市。


针对这一潜力靶点,苏州大学呼吸疾病研究所刘泽毅研究员团队长期致力于从不同来源发现新型FAK抑制剂,并开展系统性研究。团队前期工作已取得系列成果:率先发现天然黄酮类化合物地奥司明能通过靶向FAK,抑制NSCLC进展(Phytomedicine. 2024)。随后,揭示已上市止吐药福沙匹坦可通过靶向FAKY925位点,抑制相关通路发挥抗NSCLC作用(Acta Pharmacol Sin. 2025);在这些研究的坚实基础上,探索结构多样、机制新颖的FAK抑制剂已成为团队的核心方向之一。


金石蚕苷(PoliumosidePol)是一种从中草药广东紫珠中提取的天然产物,已知具有抗炎抗氧化作用,但其抗癌潜力及机制此前尚未明确。近日,刘泽毅团队在国际知名期刊Phytomedicine上发表了题为“Unveiling Poliumoside: A Herbal-Derived FAK Kinase Inhibitor with Anti-Proliferative and Anti-Metastatic Efficacy”的研究论文。作为该课题组在FAK抑制剂领域的第三项系统性工作,该研究首次揭示,金石蚕苷可通过靶向FAK、抑制下游信号轴并调控肿瘤微环境,从而发挥抗肺腺癌增殖与转移的作用,为NSCLC治疗提供了新的候选天然化合物。



图片

研究内容

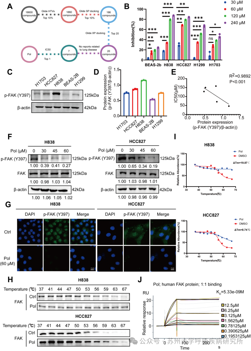
1)通过虚拟筛选确定金石蚕苷为新型FAK抑制剂高通量虚拟筛选提示金石蚕苷与FAK具有潜在高亲和力;表面等离子共振实验证实两者存在直接且高亲和力的相互作用。细胞热位移分析进一步从生物物理层面证明了其在细胞内的靶向结合(图1)。



图片1FAKPol抑制肺腺癌细胞活力的关键基因

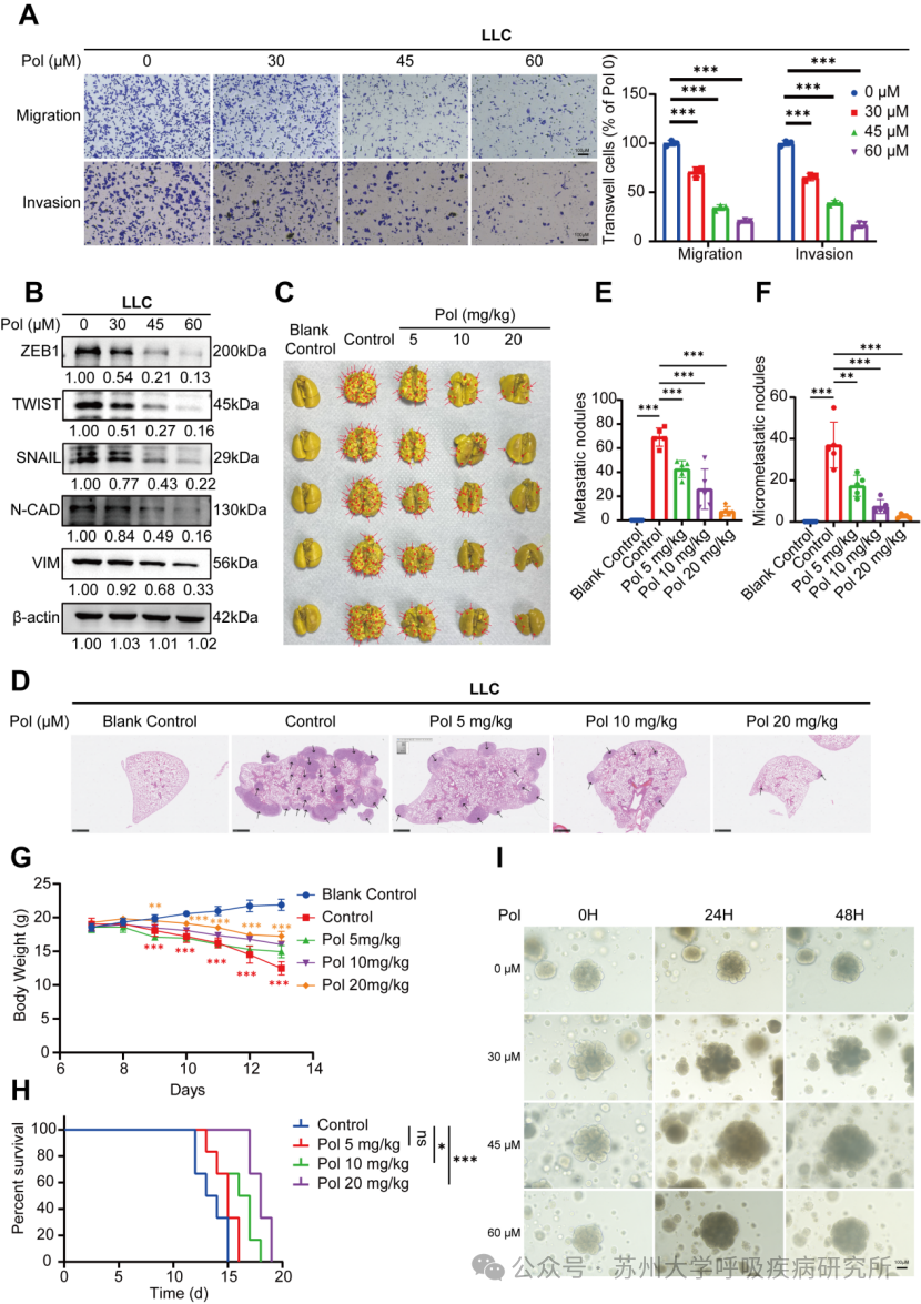
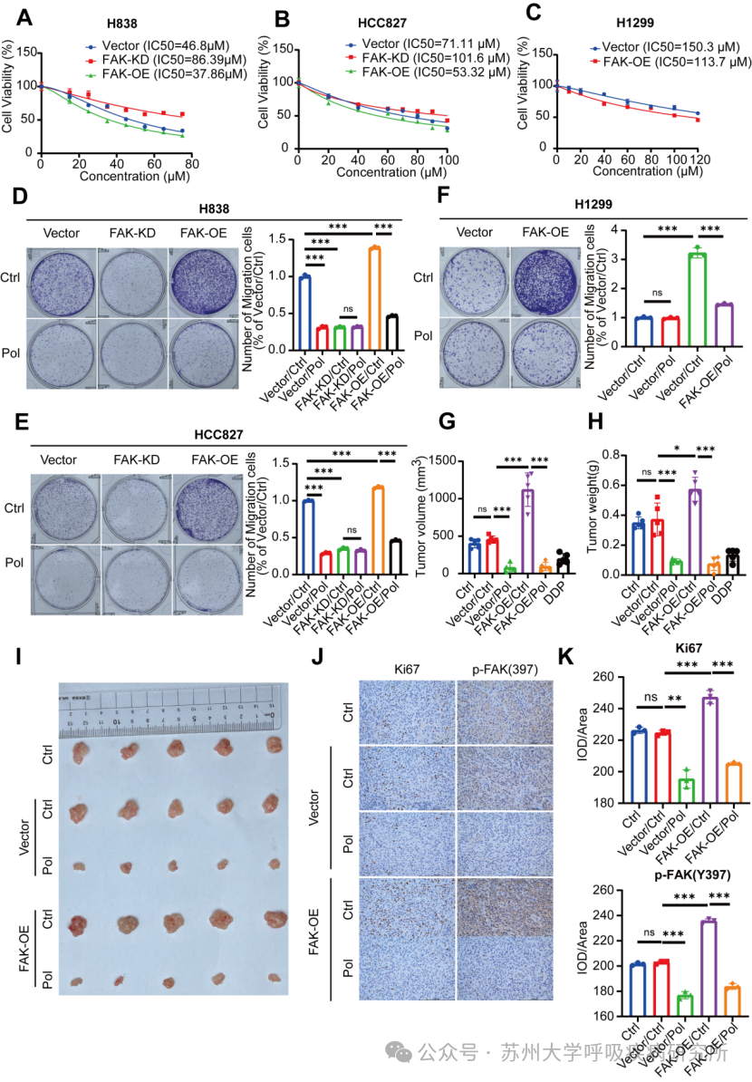
2)在体内外显著抑制肺腺癌增殖与转移:体外实验表明,金石蚕苷能剂量依赖性地抑制肺腺癌细胞的增殖、迁移和侵袭能力(图2)。在动物模型中,金石蚕苷能显著抑制肿瘤生长和肺转移,并延长模型小鼠的生存期(图3



图片2Pol在体外和体内对肺腺癌增殖的抑制作用均依赖于FAK

图片3Pol在体内和体外均发挥抗转移作用

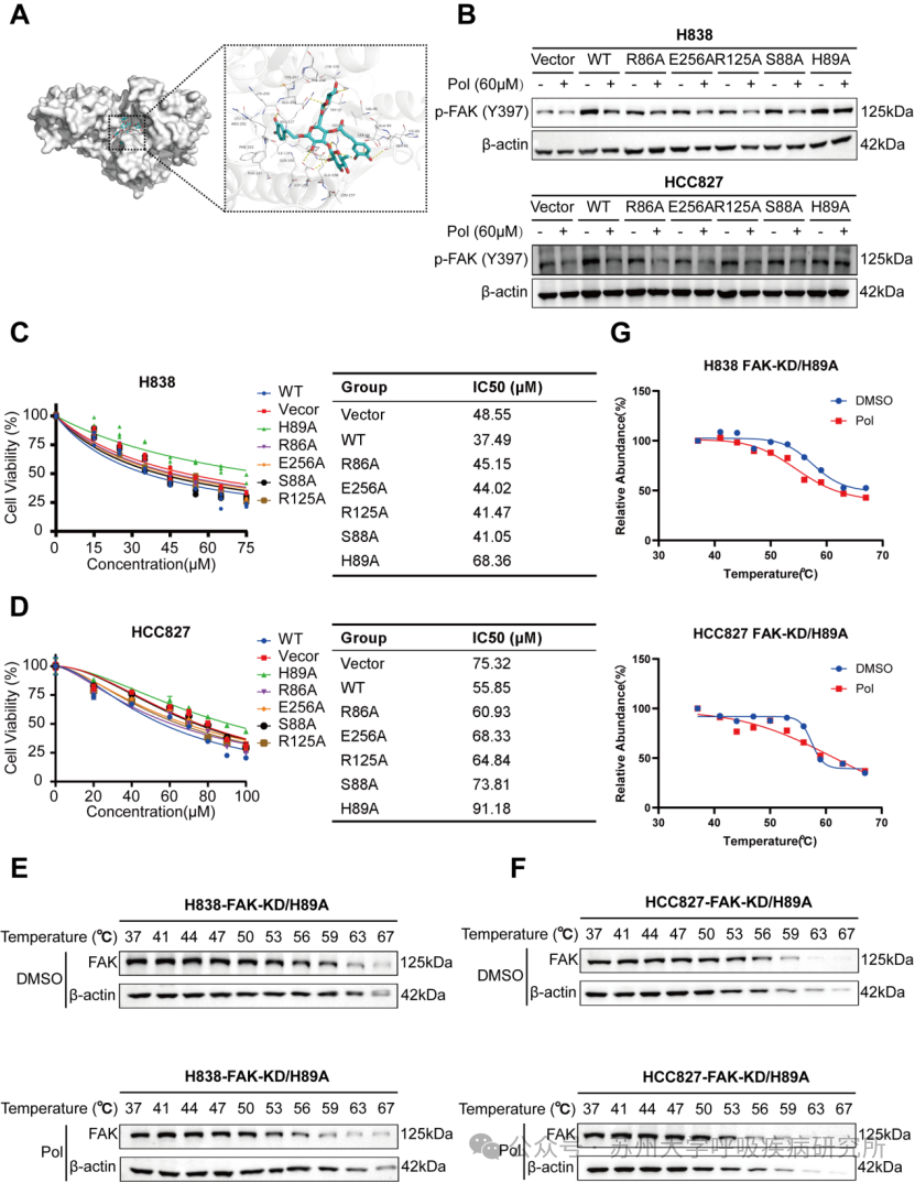
3)靶向FAKHis89位点:分子对接与点突变功能实验证实,FAKHis89位点是金石蚕苷发挥功能的关键结合位点。该位点突变后,金石蚕苷抑制FAK活性及抗肿瘤的效果基本消失。(图4



图片4PolFAK相互作用的生物物理学分析

4)下调IL-6并抑制JAK3-STAT3通路:转录组测序分析发现,金石蚕苷处理后细胞中IL-6等炎症因子表达显著下调。进一步实验证实,它能降低IL-6的表达与分泌,并抑制下游JAK3STAT3的磷酸化。(图5



图片5Pol通过调节FAK下调IL-6-JAK3-STAT3信号通路

5)通过ERK-c-Myc轴调控IL-6转录:机制研究发现,金石蚕苷通过抑制FAK活性,进而降低ERK的磷酸化。ERK信号的下调导致转录因子c-Myc蛋白表达降低,最终调控了IL-6的转录。(图6



图片6Pol通过靶向转录因子c-Myc来调节IL-6的表达

6)展现广泛抗肿瘤潜力:研究还发现,金石蚕苷对其他高表达FAKIL-6的癌细胞系同样有效,提示其抗肿瘤作用可能具有广谱性。(图7

图片

7Pol在多种癌细胞系中下调FAKIL-6信号通路



文章总结

本研究首次从中草药中发现了一种靶向FAK His89位点的高活性天然抑制剂——金石蚕苷。研究完整阐明了其通过“FAK-ERK-c-Myc-IL-6-JAK3-STAT3”信号轴,抑制肺腺癌增殖与转移的新机制。该工作不仅为肺癌治疗提供了极具开发前景的天然候选药物,揭示了调控肿瘤炎症微环境的新靶点,也为FAK靶向药物的研发开辟了新的方向。



图片

该研究得到了国家自然科学基金(82073213)、江苏省自然科学基金(BK20251791)、江苏省333高层次人才培养工程、江苏省医学重点学科等多项基金资助。

论文信息:

Zhang HL, Shao YN, Lu D, Ma CK, Zhang LY, Yang Y, Li JJ, Zeng YY, Zhu JJ, Huang JA, Lei Z*, Liu ZY*. Unveiling Poliumoside: A Herbal-Derived FAK Kinase Inhibitor with Anti-Proliferative and Anti-Metastatic Efficacy. Phytomedicine. 2025. doi: 10.1016/j.phymed.2025.157747.



来源 苏州大学呼吸疾病研究所


200 评论

查看更多