壹生大学

壹生身份认证协议书

本项目是由壹生提供的专业性学术分享,仅面向医疗卫生专业人士。我们将收集您是否是医疗卫生专业人士的信息,仅用于资格认证,不会用于其他用途。壹生作为平台及平台数据的运营者和负责方,负责平台和本专区及用户相关信息搜集和使用的合规和保护。
本协议书仅为了向您说明个人相关信息处理目的,向您单独征求的同意,您已签署的壹生平台《壹生用户服务协议》和《壹生隐私政策》,详见链接:
壹生用户服务协议:
https://apps.medtrib.cn/html/serviceAgreement.html
壹生隐私政策:
https://apps.medtrib.cn/html/p.html
如果您是医疗卫生专业人士,且点击了“同意”,表明您作为壹生的注册用户已授权壹生平台收集您是否是医疗卫生专业人士的信息,可以使用本项服务。
如果您不是医疗卫生专业人士或不同意本说明,请勿点击“同意”,因为本项服务仅面向医疗卫生人士,以及专业性、合规性要求等因素,您将无法使用本项服务。

同意

拒绝

同意

拒绝

知情同意书

同意

不同意并跳过

工作人员正在审核中,
请您耐心等待
审核未通过
重新提交
完善信息
{{ item.question }}
确定
收集问题
{{ item.question }}
确定
您已通过HCP身份认证和信息审核
(
5
s)

NC重磅:浙大二院郑超团队联合温医大黄志锋团队发现糖尿病肾病治疗新靶点

2025-12-02作者:论坛报苌田田资讯
非原创

糖尿病肾病(DKD)是糖尿病最为常见且危害极大的并发症之一。当前临床上缺乏高效的治疗手段,主要依赖血糖控制、血压管理等“过程干预”方式,难以有效阻止患者进展为终末期肾病。在肾小球滤过屏障中,足细胞作为关键结构成分,其损伤在DKD的发生与进展中起到决定性作用。然而,目前仍缺乏能够有效延缓或修复足细胞损伤的特异性疗法。




2025年11月25日,浙江大学医学院附属第二医院郑超主任团队与温州医科大学李校堃院士团队黄志锋、周洁、孙健课题组合作,在《自然·通讯》[Nature Communications(1区,影响因子15.7)]发表了题为FGF4-FGFR1 signaling promotes podocyte survival and glomerular function to ameliorate diabetic kidney disease in male mice的研究论文。

该研究首次明确了成纤维细胞生长因子4(FGF4)在维持肾小球足细胞稳态中的关键调控作用,系统揭示了FGF4-FGFR1-AMPK-FOXO1信号轴在保护足细胞功能方面的核心机制,为糖尿病肾病的防治提供了新的治疗靶点与理论支撑。









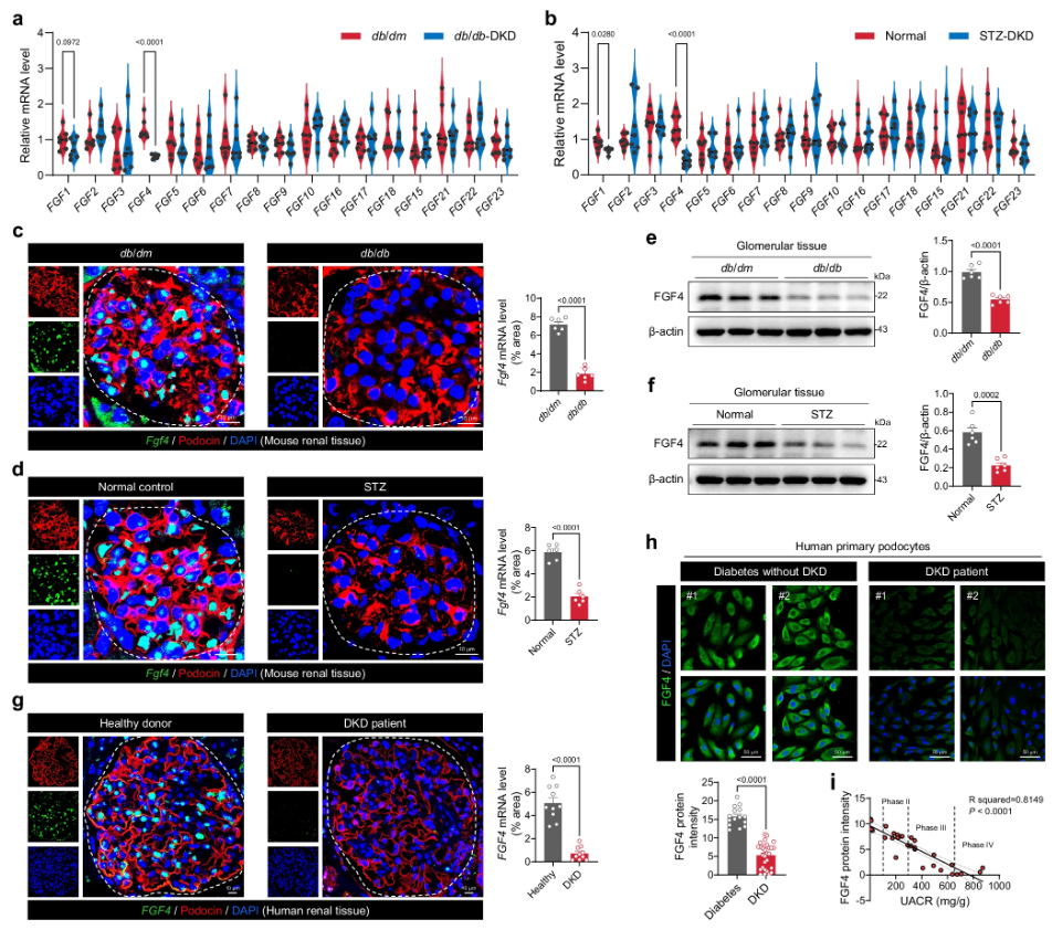
通过对临床样本与动物模型的系统分析,研究发现由足细胞特异性分泌的FGF4在疾病状态下表达显著降低,且其表达水平与DKD的严重程度呈明显负相关,提示FGF4可能在疾病发展中起到重要的内源性保护作用。

进一步的功能实验证实,特异性敲除足细胞中的FGF4会导致足细胞大量丢失并加速肾脏损伤;而补充外源性重组FGF4蛋白则能够重塑足细胞稳态并改善肾功能,显示出对DKD的治疗潜力。

在分子机制层面,研究揭示FGF4通过激活足细胞表面的FGFR1受体,启动下游AMPK-FOXO1信号通路,从而增强细胞的抗氧化应激能力并抑制细胞凋亡,最终发挥肾脏保护作用。

值得关注的是,重组FGF4在临床来源的人足细胞及人肾小球组织中也展现出显著的保护效果,进一步突显了其潜在的临床转化价值。



图1  肾脏FGF4表达与糖尿病肾病进展高度负相关


该研究不仅确立了FGF4在维持足细胞稳态中的核心地位,还揭示了FGFR1-AMPK-FOXO1信号轴在肾脏保护中的新功能,为开发具有临床应用前景的抗DKD药物奠定了重要理论基础。


图2  FGF4-FGFR1-AMPK-FOXO1信号轴在肾脏保护中的作用机制


该研究不仅确立了FGF4在维持足细胞稳态中的核心地位,还揭示了FGFR1-AMPK-FOXO1信号轴在肾脏保护中的新功能,为开发具有临床应用前景的抗DKD药物奠定了重要理论基础。






















END
































来源:广济甜泌之家

200 评论

查看更多