壹生大学

壹生身份认证协议书

本项目是由壹生提供的专业性学术分享,仅面向医疗卫生专业人士。我们将收集您是否是医疗卫生专业人士的信息,仅用于资格认证,不会用于其他用途。壹生作为平台及平台数据的运营者和负责方,负责平台和本专区及用户相关信息搜集和使用的合规和保护。
本协议书仅为了向您说明个人相关信息处理目的,向您单独征求的同意,您已签署的壹生平台《壹生用户服务协议》和《壹生隐私政策》,详见链接:
壹生用户服务协议:
https://apps.medtrib.cn/html/serviceAgreement.html
壹生隐私政策:
https://apps.medtrib.cn/html/p.html
如果您是医疗卫生专业人士,且点击了“同意”,表明您作为壹生的注册用户已授权壹生平台收集您是否是医疗卫生专业人士的信息,可以使用本项服务。
如果您不是医疗卫生专业人士或不同意本说明,请勿点击“同意”,因为本项服务仅面向医疗卫生人士,以及专业性、合规性要求等因素,您将无法使用本项服务。

同意

拒绝

同意

拒绝

知情同意书

同意

不同意并跳过

工作人员正在审核中,
请您耐心等待
审核未通过
重新提交
完善信息
{{ item.question }}
确定
收集问题
{{ item.question }}
确定
您已通过HCP身份认证和信息审核
(
5
s)

英国国家卒中临床指南2023版要点及解读——康复

2024-01-04作者:论坛报沐雨资讯
非原创

作者及来源:郭双辉,张玉梅. 英国国家卒中临床指南2023版要点及解读——缺血性卒中[J]. 中国卒中杂志,2023,18(12):1248-1260.



【摘要】卒中是世界范围内致患者终身残疾的主要疾病之一,为卒中患者提供有效的康复治疗对减轻患者长期残疾、促进功能独立、减少医疗负担具有重要意义。英国国家卒中临床指南2023版从康复原则、活动和参与、运功康复、心理康复、交流和语言康复、感觉康复等6个方面制定了具有良好操作性的卒中康复临床实践细则,本文将对指南要点进行解读。

【关键词】卒中;康复;指南推荐






1

指南要点


1.1 康复原则



英国国家卒中临床指南2023版及2016版中康复原则部分的推荐要点及推荐时间见表1。



图片


1.2 活动和参与



英国国家卒中临床指南2023版及2016版中活动和参与部分的推荐要点及推荐时间见表2。



图片


1.3卒中后运动及身体康复



英国国家卒中临床指南2023版及2016版中卒中后运动及身体康复部分的推荐要点及推荐时间见表3。



图片


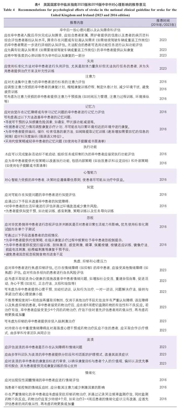
1.4 卒中对心理的影响



英国国家卒中临床指南2023版及2016版中卒中对心理影响部分的推荐要点及推荐时间见表4。



图片


1.5 交流和语言



英国国家卒中临床指南2023版及2016版中交流和语言部分的推荐要点及推荐时间见表5。



图片


1.6 感觉康复



英国国家卒中临床指南2023版及2016版中感觉康复部分的推荐要点及推荐时间见表6。



图片


2

指南解读



2019年全球疾病负担研究显示,卒中已是全球范围内致残的重要原因,也是我国伤残调整生命年的首要原因。随着人口老龄化加剧,我国卒中发病率正以每年8.7%的幅度递增,其中约80%的患者失去独立生活能力。即使在最佳急性期诊疗干预下,仍有约2/3的患者遗留不同程度的残疾,因此,有必要为卒中人群进行规范、有效的康复干预。英国国家卫生与临床优化研究所(the National Institute for Health and Care ExceLlence,NICE)在2016年发布的英国国家卒中临床指南基础上,结合最新的临床证据,对部分康复内容进行了更新,为卒中康复的临床实践指明了方向。本文对英国国家卒中临床指南2023版中康复部分的更新要点进行解读。



英国国家卒中临床指南2023版是一部针对卒中患者生命全周期的综合性指南,本文主要就其中的康复原则和功能康复两部分内容展开解读,并与2016年美国卒中学会(American Stroke Association,ASA)/美国卒中学会(American Stroke Association,ASA)发布的成人卒中康复治疗指南以及2023年《中国脑血管病临床管理指南(第2版)》中相关的推荐意见进行对比,进一步详述各国卒中康复策略的异同。



2.1 康复原则



英国国家卒中临床指南2023版康复原则一节涵盖了康复潜力、康复强度、目标设定、自我管理、远程康复和自主训练6部分内容。其中目标设定和自我管理相关的内容较英国国家卒中指南2016版和并无明显内容变化。



2.1.1康复潜力



英国国家卒中临床指南2023版提出,卒中后任何时期的患者均可能从康复治疗中获益,卒中康复应以患者需求为导向,而不应受发病时间的限制。不同于既往强调的“康复黄金期”,该观点的提出使卒中康复成为贯穿患者生命全周期的医疗干预手段,进一步扩大了需要卒中康复的潜在患者人群。最近发布的迷走神经刺激联合康复治疗缺血性卒中后上肢运动功能(vagus nerve stimulation paired with rehabilitation for upper limb motor function after ischaemic stroke,VNS-REHAB)试验将迷走神经刺激术应用于亚急性期和慢性期卒中患者的上肢功能康复,有效改善了患者的上肢功能。该研究不但证明卒中多年后患者的运动功能障碍仍有可能获得改善,同时也提出迷走神经刺激术可能是慢性期卒中患者上肢功能康复的新手段。此外,针对卒中慢性期失语症患者的研究发现,这部分患者可从高剂量的语言康复治疗中获益:高强度综合性失语症康复计划可以全面改善卒中患者的听、说、读、写能力,然而基于其获得的语言能力改善并不是长期的,多数患者仅能维持半年至两年,因此有必要为卒中慢性期的失语症患者提供长期的语言和言语康复服务的。英国国家卒中临床指南2023版也同意这一观点,并针对卒中患者的早期康复、恢复期康复和慢性期康复,提出了不同时期的康复团队、工作人员、内容、措施和强度方面的建议。



2.1.2康复强度



卒中恢复期患者普遍存在康复强度偏低的问题,在澳大利亚、加拿大、荷兰等发达国家,卒中患者平均每天可接受长达3 h的康复治疗,目前缺乏对我国卒中患者在院日均康复治疗的全国性调查。



英国国家卒中临床指南2023版就运动康复强度提出了具体的要求:应由多学科专家团队为卒中患者至少提供3 h/d,5 d/周的康复训练。对于病情稳定的卒中患者,还应为其提供持续10~20周,30~40 min/d,3~5次/周的中等强度力量训练或混合训练,以此来改善患者的心肺功能。同时,卒中患者还应进行积极的自主训练,保证每日的活动总量(专家团队指导和自我指导训练)达到6 h。2023年《中国脑血管病临床管理指南(第2版)》和《中国脑卒中早期康复治疗指南》均建议在卒中患者早期康复阶段,先每日给予患者45 min的康复训练,再根据患者耐受性逐渐增加康复训练强度,但并未就恢复期康复训练强度给出具体建议。英国国家卒中临床指南2023版给出的更详细的运动康复方案推荐提升了临床可操作性,但目前仍需大规模的临床研究为卒中康复强度提供更全面的循证支持。



2.1.3 远程康复



远程康复是在传统康复的基础上,基于物联网技术和数字化设备实现的线上康复训练模式。国内外研究已证实了远程康复的有效性,卒中远程康复平台正在蓬勃发展中。相较于面对面的传统康复,远程康复降低了医疗成本,缓解了医疗资源不平衡的问题,并有效减轻了卒中家庭的经济负担和心理负担,提升了卒中康复的可及性。现在的远程康复往往包含了大数据收集、云数据处理、智能化算法等高新技术,在卒中康复服务智能化管理上也显示出一定的优势。但远程康复的技术使用门槛是限制了其推广应用,对于存在认知障碍、视力障碍的人群,远程康复也难以实施。英国国家卒中临床指南2023版指出,对于有意愿尝试远程康复的卒中患者,应为他们提供远程康复服务,此外指南中也反复强调,应对远程康复的使用者、提供者进行技术培训,并为患者提供设备调试,以尽可能减少设备、技术使用能力对远程康复效果的影响;此外,远程康复是提升患者康复效果的一种手段,并不能取代传统的面对面康复。



2.1.4 自主训练



自主训练这一概念在2016年AHA/ASA发布的成人卒中康复治疗指南以及我国相关指南中均未提及,它是指在临床康复环境之外,患者根据多学科专家团队制定的康复计划自主进行的功能锻炼。自主训练是卒中患者综合康复的一部分,可以有效增加患者康复训练强度。英国国家卒中临床指南2023版指出,卒中患者应尽可能进行自主训练,尤其是接受约束诱导运动治疗、电刺激治疗和计算机化的言语和语言治疗的患者。此外,通过与他人或自己竞赛的方式,可能提升患者自主训练的积极性。



2.2 功能康复建议



英国国家卒中临床指南2023版中功能康复主要包括活动和参与、运动和身体康复、心理康复、交流和语言康复以及感觉康复5部分内容。本部分内容将从功能评估和功能康复的角度,比较英国国家卒中临床指南2023版与2016年AHA/ASA发布的成人卒中康复治疗指南、2023年《中国脑血管病临床管理指南(第2版)》之间的异同,以期为优化卒中患者临床康复策略提供指导。



2.2.1 活动和参与



英国国家卒中临床指南2023版强调应在卒中患者入院后24 h内尽早完成日常生活能力评估以指导康复方案的制定。目前,各国指南中仍将以任务为导向的康复训练作为第一推荐,根据患者对穿衣、喂养、工作等职能的需求制定针对性的康复训练计划。英国国家卒中临床指南2023版将营养管理纳入到这一部分内容中,并建议所有卒中患者应在入院后4 h内进行营养和水合状态评估,但目前仍缺乏评估卒中患者水和状态的有效手段。在各国指南中,均建议需要短期肠内营养支持(≤4周)的卒中患者可经鼻饲行营养支持,而对需要长期(>4周)肠内营养支持的患者,则建议行胃造口术。在失禁管理上,2016年AHA/ASA的成人卒中康复治疗指南建议在入院后24 h内拔除导尿管,英国国家卒中临床指南2023版则认为,对于需要进行严格体液管理的患者,可留置导尿。



2.2.2 运动和身体康复



既往研究显示,约1/2的卒中患者可能长期受到卒中后疲劳的影响,但大多数卒中康复指南却忽略了对这一问题的干预。英国国家卒中临床指南2023版补充了相关内容,建议卒中患者在住院期间、出院后6个月以及出院后每年进行疲劳状态评估。目前,疲劳评估量表种类繁多,量表的选用尚未达成统一共识,根据English等的研究,疲劳严重程度量表和卒中后疲劳临床评价工具是临床效能和可操作性较好的评估工具。心理干预、运动疗法、神经调节技术、多巴胺再摄取抑制剂等干预措施均是卒中后疲劳的潜在康复手段,但相关临床研究证据质量较低,结果并不完全一致。英国国家卒中临床指南2023版推荐通过健康教育、调整康复训练节奏、放松休息、冥想、代偿策略等手段进行疲劳干预。目前,卒中后疲劳的康复循证研究仍在起步阶段。

英国国家卒中临床指南2023版仍将任务导向训练(又称重复性任训练或特定任务训练)作为卒中患者运动康复的首位推荐。通过使用踝足矫形器来帮助踝关节不稳定的卒中患者改善下肢功能已在各国指南中达成共识,但是否使用矫形器和夹板来对抗痉挛,预防关节挛缩仍存争议,目前英国国家卒中临床指南2023版的观点和2023年《中国脑血管病临床管理指南(第2版)》一样,均建议可考虑将矫形器和夹板作为抗痉挛、抗挛缩的辅助治疗手段。在卒中后疼痛管理上,2016年AHA/ASA的成人卒中康复治疗指南不建议使用经皮电刺激或深部脑刺激来缓解卒中后疼痛,但在英国国家卒中临床指南2023版和2023年《中国脑血管病临床管理指南(第2版)》中却进行了推荐。



2.2.3 心理康复



在药物使用方面,多奈哌齐利斯的明、选择性5-羟色胺再摄取抑制剂等药物治疗在改善卒中患者认知功能方面并未取得理想结果,因此英国国家卒中临床指南2023版中仍不推荐基于药物的认知干预,仅对合并卒中后情绪障碍(如明确的抑郁或情绪化)的患者推荐考虑使用抗抑郁药物干预。



在护理方面,英国国家卒中临床指南2023版强调分阶段和匹配护理模式可能有助于患者淡漠状态的改善。既往研究证实,分阶段护理模式和匹配护理模式在改善患者情绪问题上具有同样的效能。分阶段模式指的是医疗人员在实施干预前对淡漠患者进行行为改变意向评估,患者可能处于前意向阶段、意向阶段、准备阶段、行动阶段和维持阶段,根据患者所处心理阶段的不同采取不同的行为干预措施。匹配模式则指根据患者病情严重程度、治疗反应和个人偏好,制定针对性的诊疗计划。



在认知康复方面,由于约10%~30%的急性期卒中患者会出现谵妄,卒中后谵妄不仅与更高的住院死亡率、更长的住院时间和更差的功能独立性相关,同时也会对卒中患者的短期和长期认知功能产生影响。因此,英国国家卒中临床指南2023版新增了谵妄筛查相关内容,提醒医疗人员警惕卒中后谵妄相关的急性认知水平下降。目前认知康复手段较多,但普遍证据质量不高。传统的认知干预形式如代偿策略、环境改造、记忆训练、小组康复、运动锻炼仍被推荐,新兴的认知康复模式,如虚拟现实技术等也在认知康复中显示出巨大潜力。



2.2.4 交流和沟通



言语和语言康复治疗仍是促进卒中患者交流和沟通能力的最佳手段。此外,针对慢性期的卒中后失语患者,英国国家卒中临床指南2023版与2023年《中国脑血管病临床管理指南(第2版)》均建议为这类人群提供强化言语治疗,但目前就强化言语治疗的干预强度、剂量、分布或持续时间尚未达成统一共识。此外,英国国家卒中临床指南2023版认为,只要患者的语言功能还存在改善,就应持续为患者提供言语和语言康复。远程康复在促进卒中患者交流、沟通能力康复连续性和可及性方面具有重要作用。但是远程康复只能作为语言和言语面对面康复的补充,并不能取代面对面康复。



2.2.5感觉康复


卒中可引起患者触觉、视觉、听觉、味觉和嗅觉的变化,目前关于卒中后嗅觉和味觉异常的相关报道较少,感觉康复的重点主要在触觉和视觉上。英国国家卒中临床指南2023版主要对卒中后视觉障碍提出了康复建议,推荐对卒中患者进行标准化的视觉能力评估,并评估视觉障碍对患者日常生活能力的影响,根据患者情况制定个体化训练计划。2023年《中国脑血管病临床管理指南(第2版)》认为,躯体感觉会在卒中数月后显著恢复,触觉刺激、震动刺激、关节被动活动等治疗手段能助力患者躯体感觉的恢复;卒中早期3个月内视野恢复最显著,代偿性扫视训练、计算机辅助技术或虚拟现实技术,可能是改善卒中后视觉障碍的有效方案。目前感觉障碍康复手段少,证据质量仍较低,尚需进一步的临床试验提供更多循证支持。



3

总结

英国国家卒中临床指南2023版较2016年版明显丰富了卒中康复部分的内容和具体康复细节,提升了指南的全面性和可操作性,弥补了既往指南的缺陷。但这部指南同时涵盖了卒中患者恢复期和慢性期的康复内容,在卒中患者时期划分上并不清晰,而2023年《中国脑血管病临床管理指南(第2版)》则根据卒中患者所处康复时期的不同,给出了更细致的康复内容推荐,在卒中患者分层分期管理上,我国指南也具备一定的优势。通过将各国指南横向对比,将有助于卒中患者康复策略的优化,为改善我国卒中患者功能预后提供新视角。


dcff6ca4cf47c8fad5aba3cef114880.jpg

精品专题 点击进入

200 评论

查看更多