壹生大学

壹生身份认证协议书

本项目是由壹生提供的专业性学术分享,仅面向医疗卫生专业人士。我们将收集您是否是医疗卫生专业人士的信息,仅用于资格认证,不会用于其他用途。壹生作为平台及平台数据的运营者和负责方,负责平台和本专区及用户相关信息搜集和使用的合规和保护。
本协议书仅为了向您说明个人相关信息处理目的,向您单独征求的同意,您已签署的壹生平台《壹生用户服务协议》和《壹生隐私政策》,详见链接:
壹生用户服务协议:
https://apps.medtrib.cn/html/serviceAgreement.html
壹生隐私政策:
https://apps.medtrib.cn/html/p.html
如果您是医疗卫生专业人士,且点击了“同意”,表明您作为壹生的注册用户已授权壹生平台收集您是否是医疗卫生专业人士的信息,可以使用本项服务。
如果您不是医疗卫生专业人士或不同意本说明,请勿点击“同意”,因为本项服务仅面向医疗卫生人士,以及专业性、合规性要求等因素,您将无法使用本项服务。

同意

拒绝

同意

拒绝

知情同意书

同意

不同意并跳过

工作人员正在审核中,
请您耐心等待
审核未通过
重新提交
完善信息
{{ item.question }}
确定
收集问题
{{ item.question }}
确定
您已通过HCP身份认证和信息审核
(
5
s)

北京大学第三医院呼吸与危重症医学科(PCCM)2026年3月专修、单修招生通知

2026-02-10作者:论坛报小璐资讯
非原创
图片
图片
图片

1

科室介绍

北京大学第三医院呼吸与危重症医学科是集医疗、科研、教学为一体的临床学科,2012年入选国家临床重点专科建设项目,2018年被评定为国家呼吸与危重症学科(PCCM)规范化建设三级医院优秀单位,2024年获批国家临床重点专科建设项目呼吸(慢阻肺)“1+N”学科群模式。科室设置包括普通病房(85张床位,其中本部院区62张床位,北方院区14张床位、北部院区9张床位)、MICU/RICU(26张床位)、门诊、肺功能室、支气管镜室、睡眠呼吸监测室、雾化治疗室、实验室、药物临床试验呼吸专业等。学科专业组设置完善,其中慢阻肺和慢性气道疾病、感染、呼吸危重症、睡眠呼吸疾病、呼吸内镜、肺功能与呼吸生理等专业优势明显。开设了慢阻肺、哮喘、戒烟、肺癌、睡眠呼吸疾病、肺间质病、肺血管病、胸部疑难疾病会诊等专业门诊和特色门诊;开展肺结节和早期肺癌诊疗、哮喘和过敏疾病、间质性肺疾病MDT;成立变应性支气管肺曲霉病及原发性纤毛运动障碍罕见病诊疗团队。科室年门诊量近13万人次,普通病房出院患者超过3000例/年,MICU/RICU收治危重症患者近700例/年。医疗服务能力获得同行和患者认可,在北京大学医学部中国最佳专科排名中位于第8名,在北京市二级以上医院DRGs评价专科排名中位于前3名。学科在急性呼吸道传染病疫情防控工作中发挥了重要作用,尤其在抗击SARS(2003年)、甲型流感(2009年)、新冠肺炎(2020年)工作中,多名专家入选全国和北京市专家组,参加国家医疗队,参与国家卫生健康委方针政策、诊疗方案的制定和患者会诊工作。

呼吸与危重症医学科是博士学位授予点、临床医学博士后流动站。多位专家在国家级学术团体任副主任委员、秘书长、常委、委员及学组委员等。现有在职的博士生导师5人,硕士生导师9人;累计毕业博士60余名,硕士60余名。每年培养来自全国各地的进修医师30余名。



呼吸与危重症医学科作为全国首批PCCM专科医师专项规范化进修(专修)基地及肺功能、睡眠医学、呼吸治疗、RICU/MICU、呼吸介入单项规范化进修(单修)基地,将按照PCCM专科医师规范化进修的规章制度进行招生、培训和考核。
图片
图片

2

课程类型

专修课程



1、招收对象:

(1)完成内科住院医师规范化培训并取得合格证书,拟从事 PCCM 专科临床工作的医师。

(2)具备初级及以上医学专业技术资格,需要参加 PCCM 专科医师规范化进修的医师 。

2、招收人数:5人。

3、进修期限:12个月。

4、培训目标:

(1)系统掌握呼吸与危重症医学的理论和临床知识,充分了解国内外专业新进展。

(2)通过专修培训,具备较丰富的临床经验和较强的临床思维能力,熟练掌握呼吸与危重症医学的临床技能,能独立完成呼吸与危重症医学的临床医疗工作。

(3)掌握临床研究方法,结合临床工作实践,发表临床研究论文。

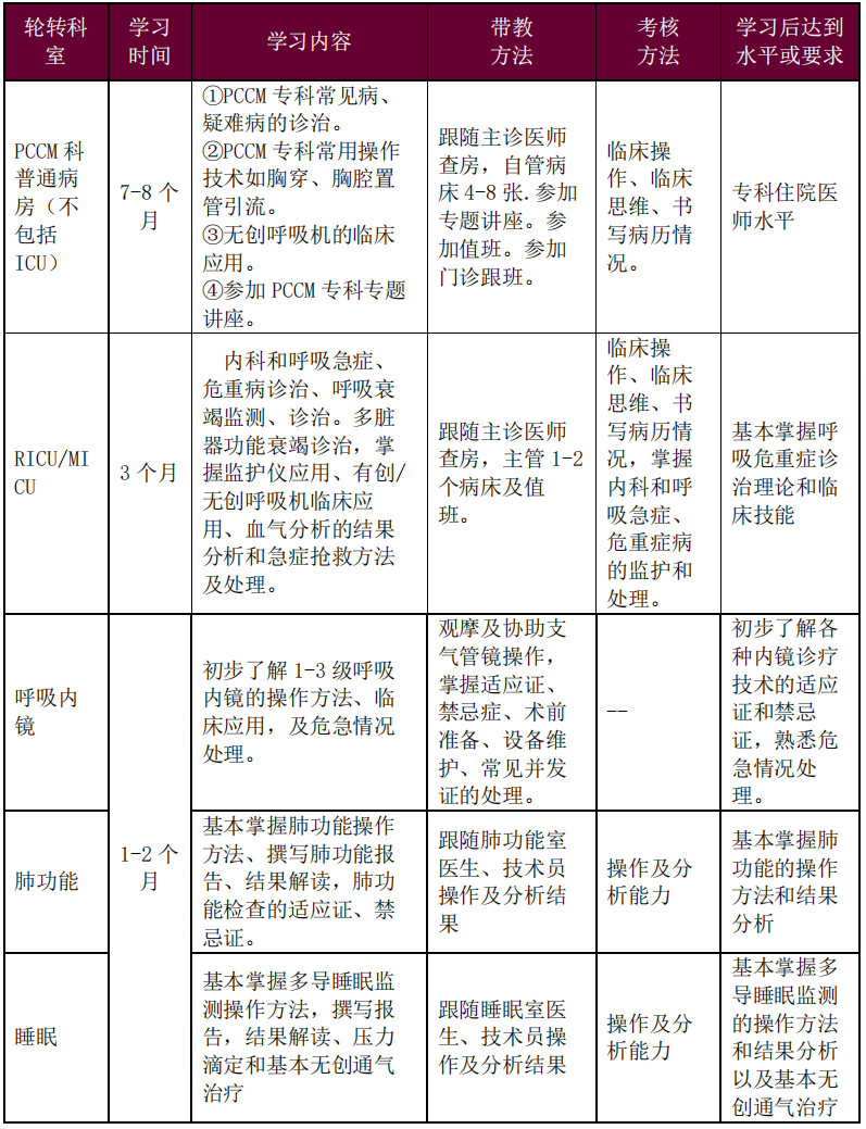
5、轮转安排:专修期间在上级医师指导下参与病房住院患者管理和值班。专修医师轮转范围和时间为普通病房7-8个月、重症监护病房3个月、肺功能室、气管镜室及睡眠室共1-2个月。轮转由教学秘书、住院总医师根据专修要求和基地工作具体统筹安排。



6、培训方案:

图片

7.教学形式

(1)每周例行讲座:每周二中午专修医师、专培医师讲座;每两周一次英文文献学习。

(2)每周例行病例讨论:周三科室大查房;周四下午教学查房;定期进行胸部影像-病理讨论会、肺结节/肺间质病MDT。 

(3)学术会议和学习班均优先对专修医师开放。

8.教学内容:包括呼吸与危重症医学科知识及操作。



单修课程



1、招收对象:

拟学习和从事肺功能检查的人员;有医师、护士或技师的执业证书并具备 1 年或以上内科或肺功能室工作经验。

2、招收人数:5人。

3、进修时间:3个月。

4、培训目标:

通过系统的理论知识和技能培训,掌握肺功能检查的基础知识、肺功能指标的意义和临床应用、操作技能、仪器维护与管理,并参与一定数量的肺功能检查工作。

5、教学形式:理论授课加手把手带教。



1、招收对象:

满足下列条件任意一项并自愿参加介入呼吸病学单修培训的医师: 已从事呼吸与危重症医学临床工作 1 年或以上,拟从事介入呼吸病学临床工作的医师; 已具有一定呼吸内镜诊疗操作经验,需要进一步整体提升专业技能和水平的医师。

2、招收人数:医师3人。

3、进修时间:3个月。

4、培训目标:

通过全面、系统、严格的理论知识和操作技能培训,掌握并能够独立完成三级呼吸内镜诊疗技术。

5、教学形式:

理论学习加手把手带教。对需接受介入呼吸病诊疗操作的住院病人的病情判断与处理,在带教老师指导下独立完成病情评估,制定介入诊疗计划;参与介入呼吸病诊疗中心的值班与备班;在带教老师督导下完成介入诊疗技术的规定操作数量。参与教学查房及术前讨论、影像、病理等讨论会。



R

I

C

U

/

M

I

C

U

1、招收对象:

完成内科系统轮转,并且具备普通呼吸病房工作 1 年或以上经验的医师。

2、招收人数:医师5人。

3、进修时间:6个月。

4、培训目标:

通过系统的理论知识和临床技能培训,掌握 MICU/RICU 的基础知识、掌握 MICU/RICU 相关的临床操作并参与一定数量的临床工作。 

5、教学形式:

理论学习加手把手带教,在上级医师指导下管理病人,参与MICU/RICU病房的各项临床工作;参与夜班值班。6个月内系统管理危重患者至少 25 例。完成床旁支气管镜(10 例)、气管插管(5 例)、无创通气(10 例)、有创通气(20例)、中心静脉插管 (8 例)、经皮气管切开(3 例)等操作。掌握 ICU 床旁超声技术。



1、招收对象:

热爱呼吸治疗专业,愿意在此领域深造学习,并满足下列条件中的任意一项: 具有 2 年或以上 ICU 工作经验的专科护士或医生;具有本科或本科以上学历的专科护士或医生;正规高等医学院校的应届或往届呼吸治疗专业毕业生。

2、招收人数:

医师5人,技师/护士5人。

3、进修时间:6个月。

4、培训目标:

通过系统的理论知识和临床技能培训,掌握呼吸治疗的基础知识、掌握呼吸治疗相关的临床操作并参与一定数量的临床工作。

5、教学形式:

理论学习,在上级医师指导下参与MICU/RICU病房的各项临床工作;参与夜班值班。与医生共同制定呼吸治疗计划;参与夜班值班;6 个月内系统管理患者至少 25 例,完成课程要求相关操作例数。



1、招收对象:

满足下列条件任意一项并自愿参与睡眠医学单修的医师:完成内科住院医师规范化培训并取得合格证书,需要进一步整体提升睡眠医学专业水平的医师;已在呼吸与危重症医学科专业工作,具备中级及以上医学专业技术资格,需要参加睡眠医学单修进行睡眠医学培训的医师;自愿参加睡眠医学单修规范化培训的技术员和护士。

2、招收人数:

医师5人,技师/护士5人。

3、进修时间:3个月。

4、培训目标:

通过系统的理论知识和临床技能培训,使睡眠医学单修医师成长为具有较高素质的、合格的呼吸与危重症医学专科医师,能够独立完成睡眠呼吸障碍疾病的临床诊疗工作。

5、教学形式:

理论学习加手把手带教,参与夜间睡眠检查操作及数据分析,参与夜班值班,参与睡眠医学学习班和学术交流。

图片
图片

3

报名时间

开放报名时间:

2026年1月31日--2月22日

第一志愿录取:

2026年2月23日--2月26日

第二志愿录取:

2026年2月27日--3月1日

通知时间:2026年3月2日



报到入培:2026年3月9日(以实际通知为准)



请务必按时完成此网上报名步骤,后续无法补报。

图片
图片

4

报名方式

请根据各专修、单修班介绍,在相应网址在线报名,登录PCCM专修单修信息管理平台,http://zxdx.hxylt.org.cn/ 请在电脑端登录浏览器。按“学员”身份注册后查看招生信息后报名,具体流程可参见网站操作手册。

国家PCCM专修/单修需与北京大学第三医院进修学习同时报名,进修结业完成考核后可同时获得国家PCCM专修/单修结业证书和北京大学第三医院进修结业证书或培训证明,请登录北医三院官网一教育教学一进修人员报名系统中详细了解并完成线上报名流程(报名科室:呼吸与危重症医学科)“。



图片

5

进修费用

12月制10000元,6月制6000元,3月制4000元,不包括餐饮和住宿。我院提供进修人员的工作服,住宿及餐饮请自行联系。 

住宿方面,医院将提供部分集体宿舍床位,采用公平抽签方式分配;其余未尽事宜,均以北京大学第三医院教育处发放的录取通知函为准。



图片

6

进修补贴

在上级医师指导下担任病人管理、参与普通病房和内科/呼吸重症监护病房各项临床工作的进修医师,根据当月实际工作量发放专项补贴;参与值夜班工作的进修医师,按照医院的标准发放,260元/夜班。



图片

7

联系方式

程老师:18811537136



END



来源 北医三院呼吸园地


200 评论

查看更多